HOME   LIST
‹–   –›

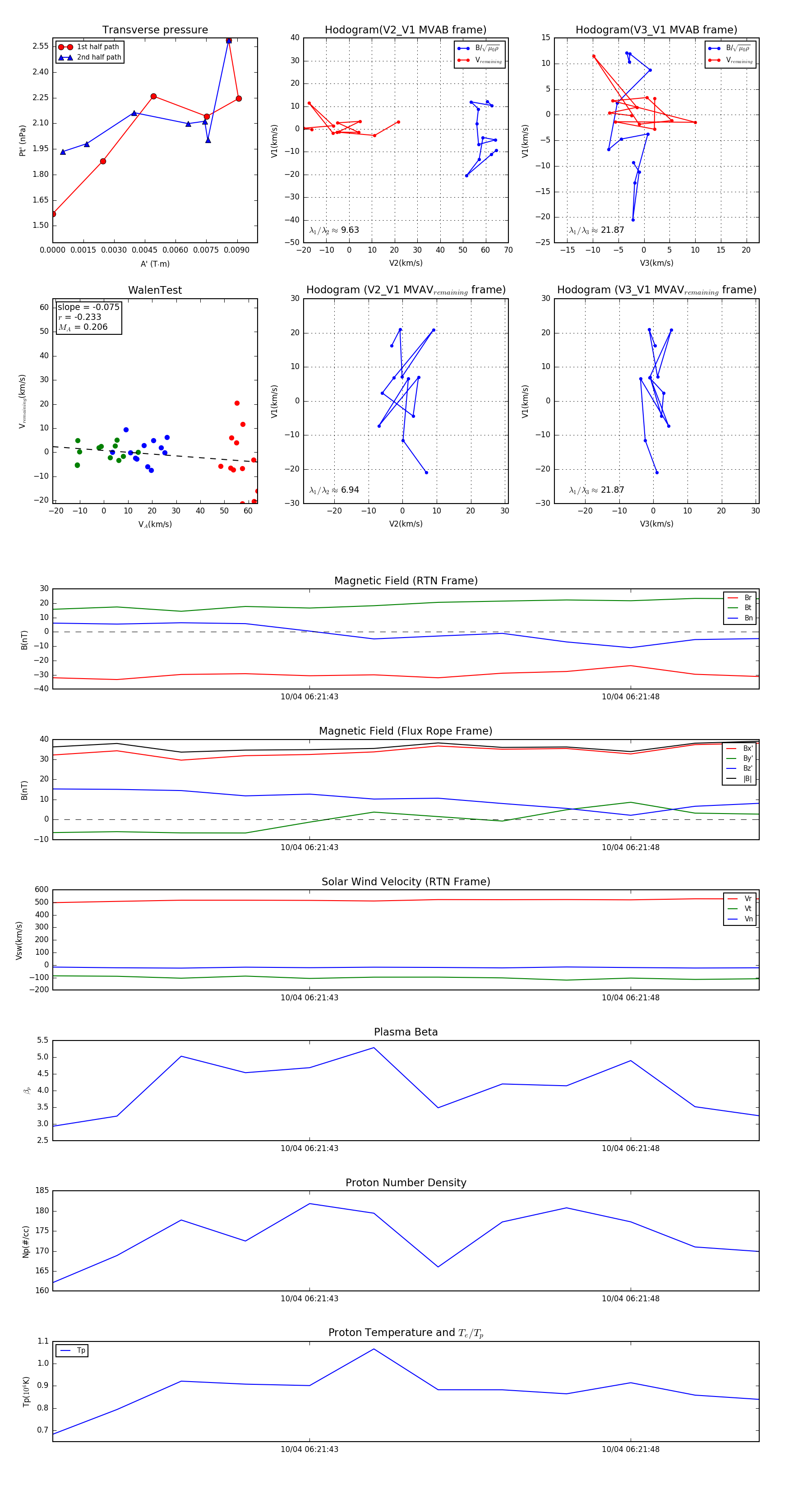
Flux Rope in 2024

Flux Rope Event 2024-10-04 06:21:39 ~ 2024-10-04 06:21:50 (12 seconds)


plot