HOME   LIST
‹–   –›

Flux Rope in 2024

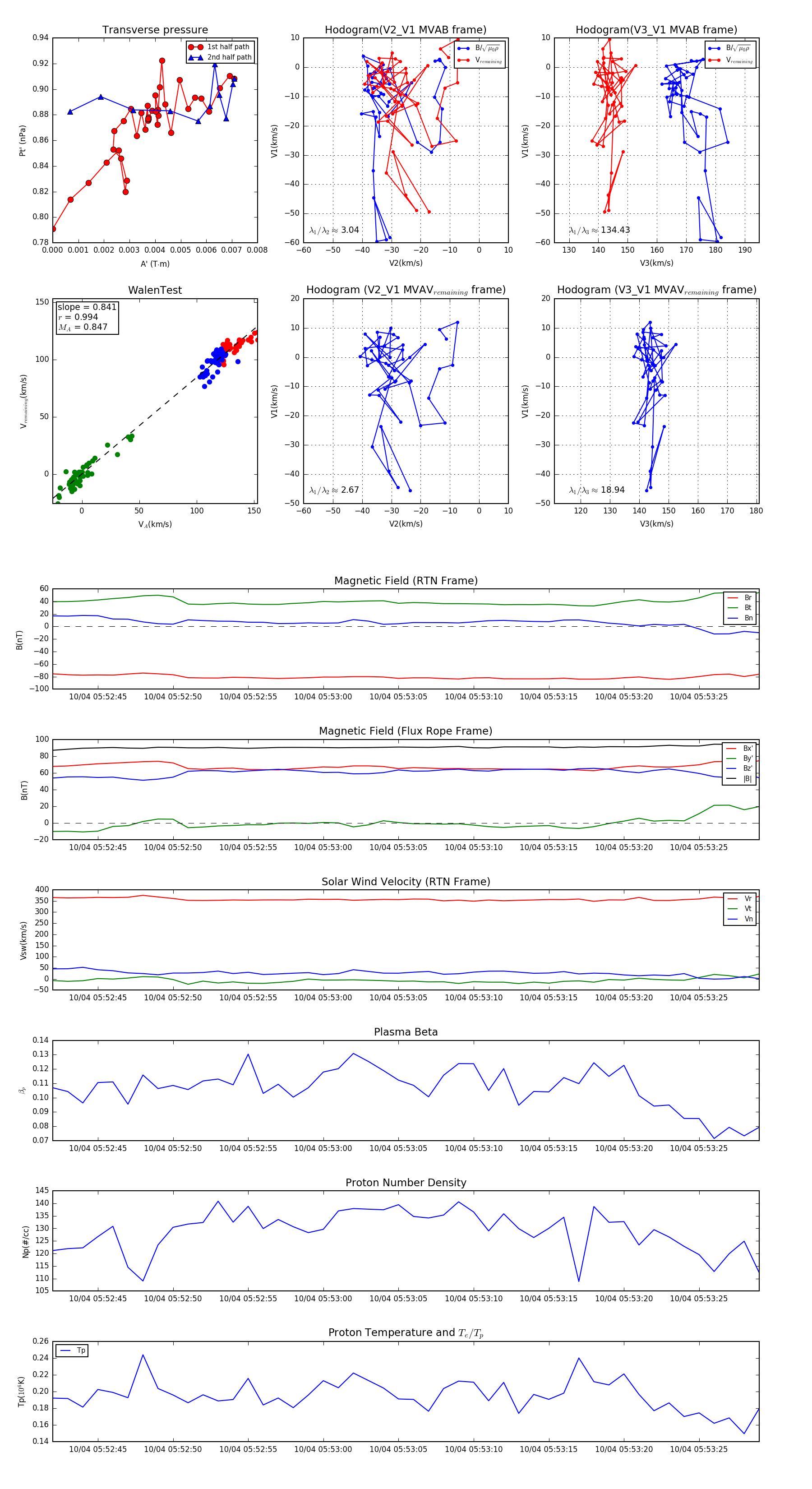
Flux Rope Event 2024-10-04 05:52:42 ~ 2024-10-04 05:53:29 (48 seconds)


plot