HOME   LIST
‹–   –›

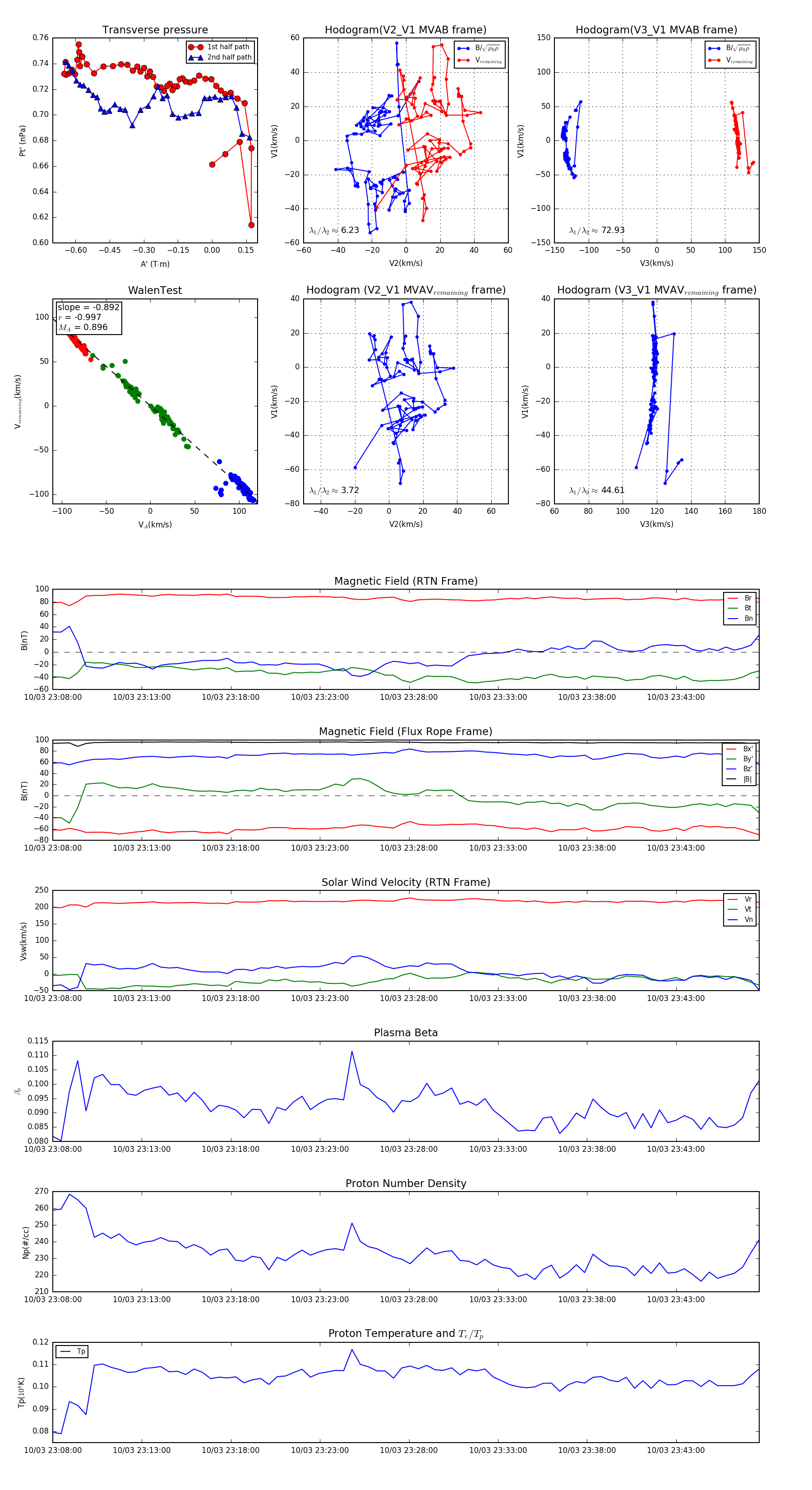
Flux Rope in 2024

Flux Rope Event 2024-10-03 23:08:00 ~ 2024-10-03 23:47:40 (2381 seconds)


plot