HOME   LIST
‹–   –›

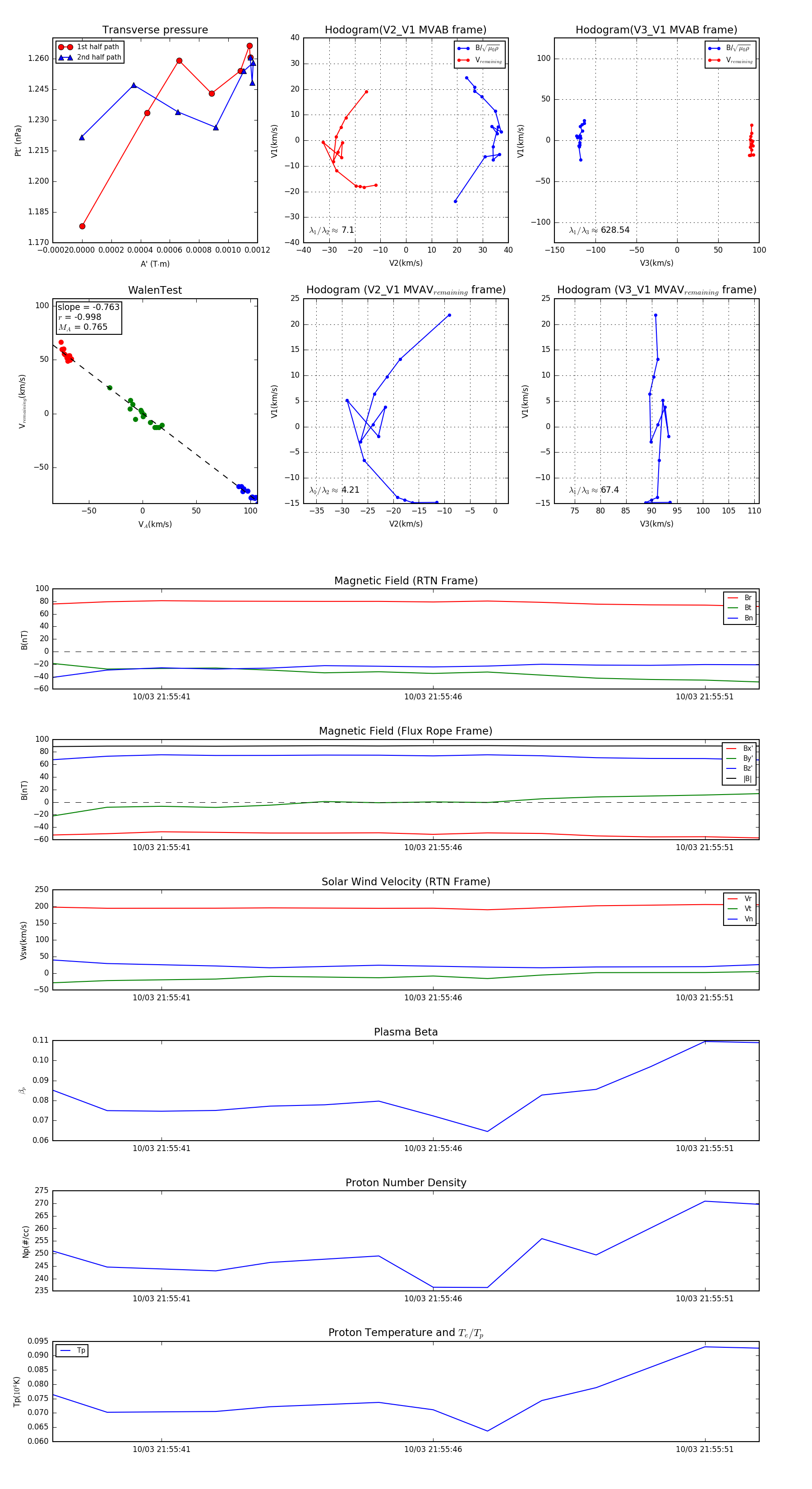
Flux Rope in 2024

Flux Rope Event 2024-10-03 21:55:39 ~ 2024-10-03 21:55:52 (14 seconds)


plot