HOME   LIST
‹–   –›

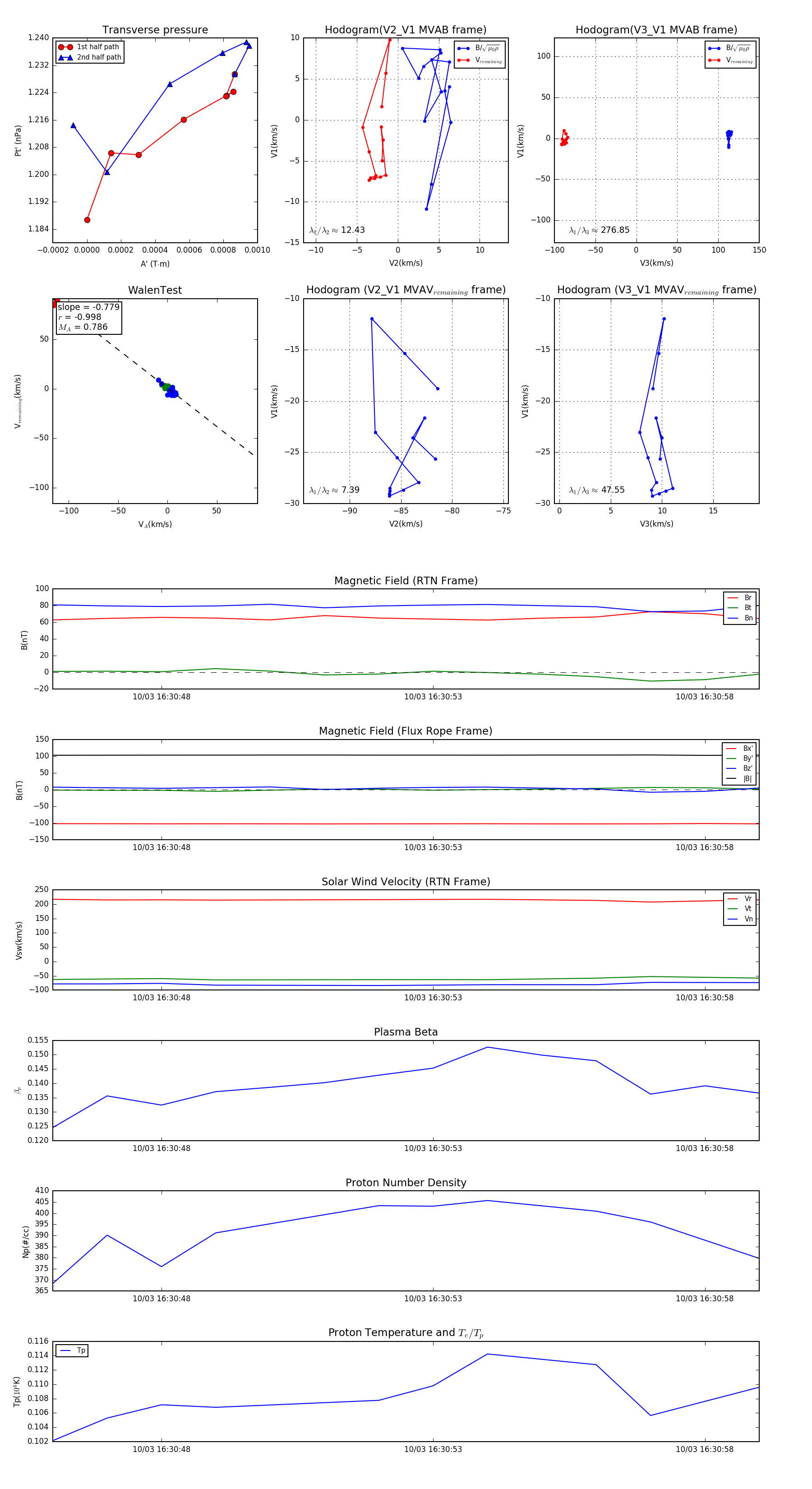
Flux Rope in 2024

Flux Rope Event 2024-10-03 16:30:46 ~ 2024-10-03 16:30:59 (14 seconds)


plot