HOME   LIST
‹–   –›

Flux Rope in 2024

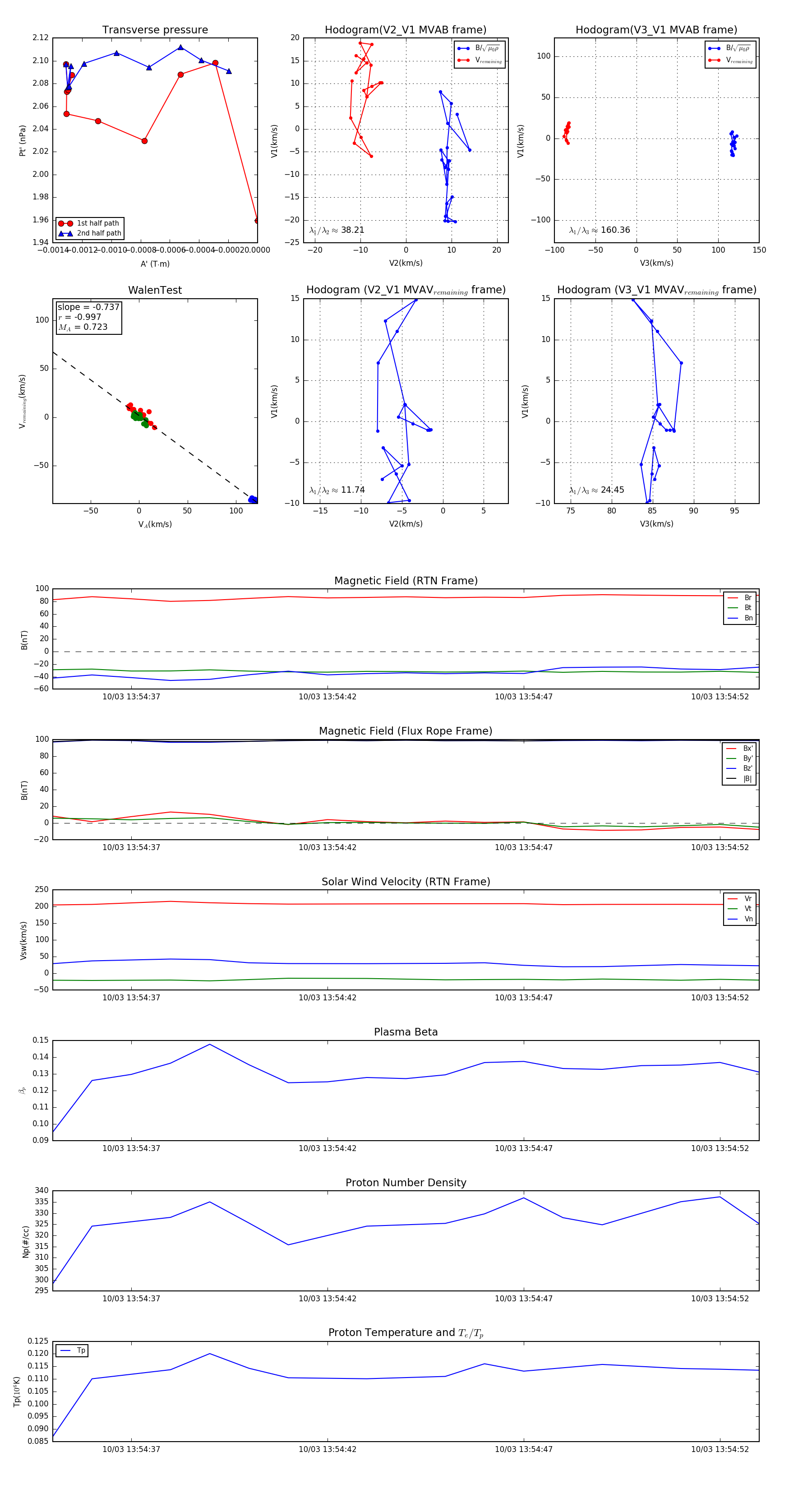
Flux Rope Event 2024-10-03 13:54:35 ~ 2024-10-03 13:54:53 (19 seconds)


plot