HOME   LIST
‹–   –›

Flux Rope in 2024

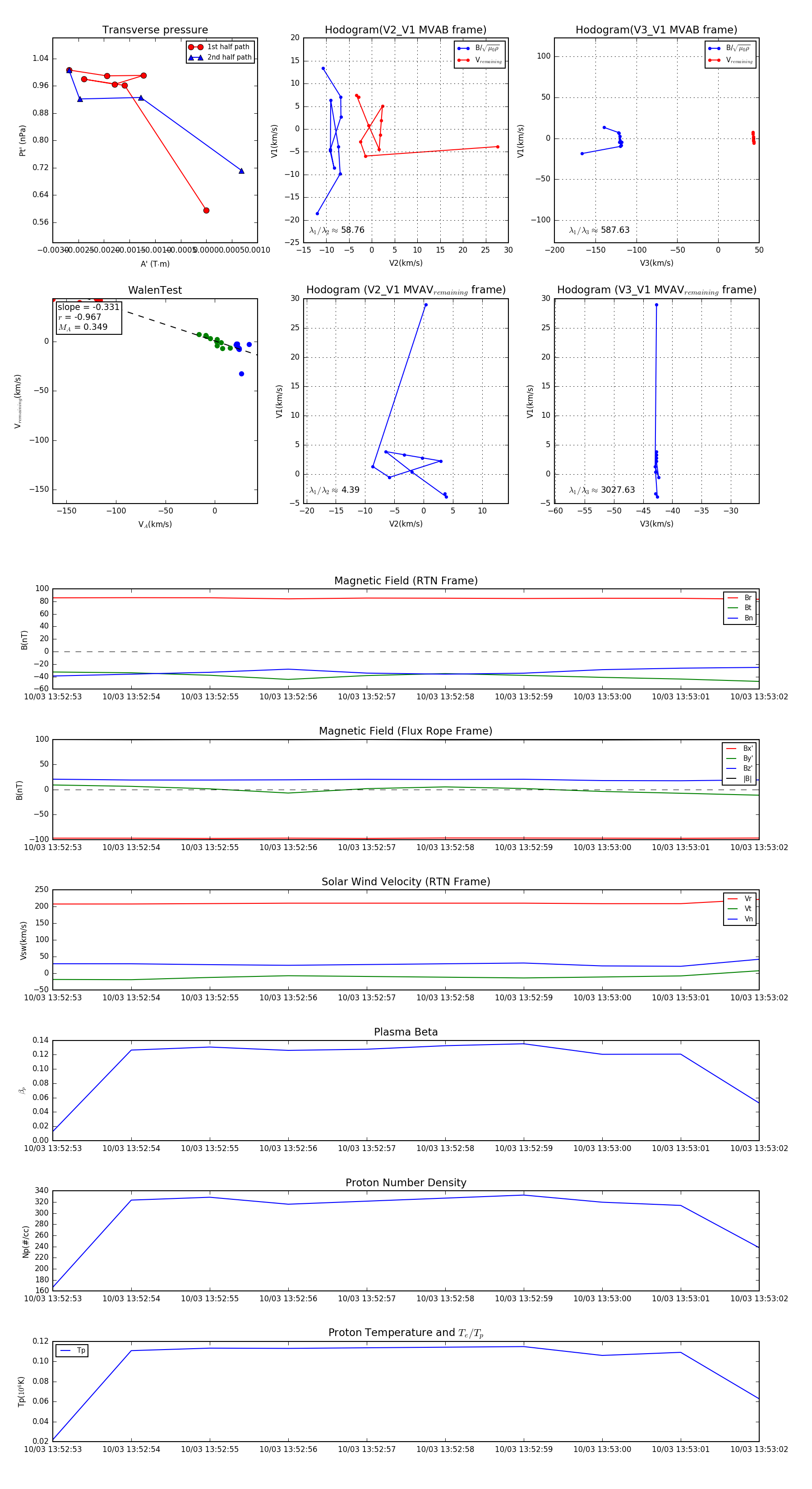
Flux Rope Event 2024-10-03 13:52:53 ~ 2024-10-03 13:53:02 (10 seconds)


plot