HOME   LIST
‹–   –›

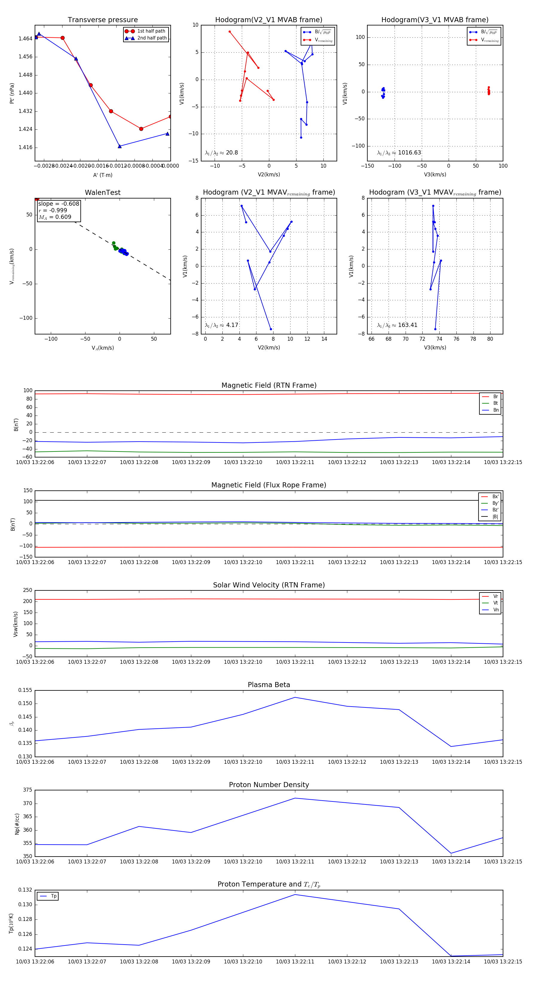
Flux Rope in 2024

Flux Rope Event 2024-10-03 13:22:06 ~ 2024-10-03 13:22:15 (10 seconds)


plot