HOME   LIST
‹–   –›

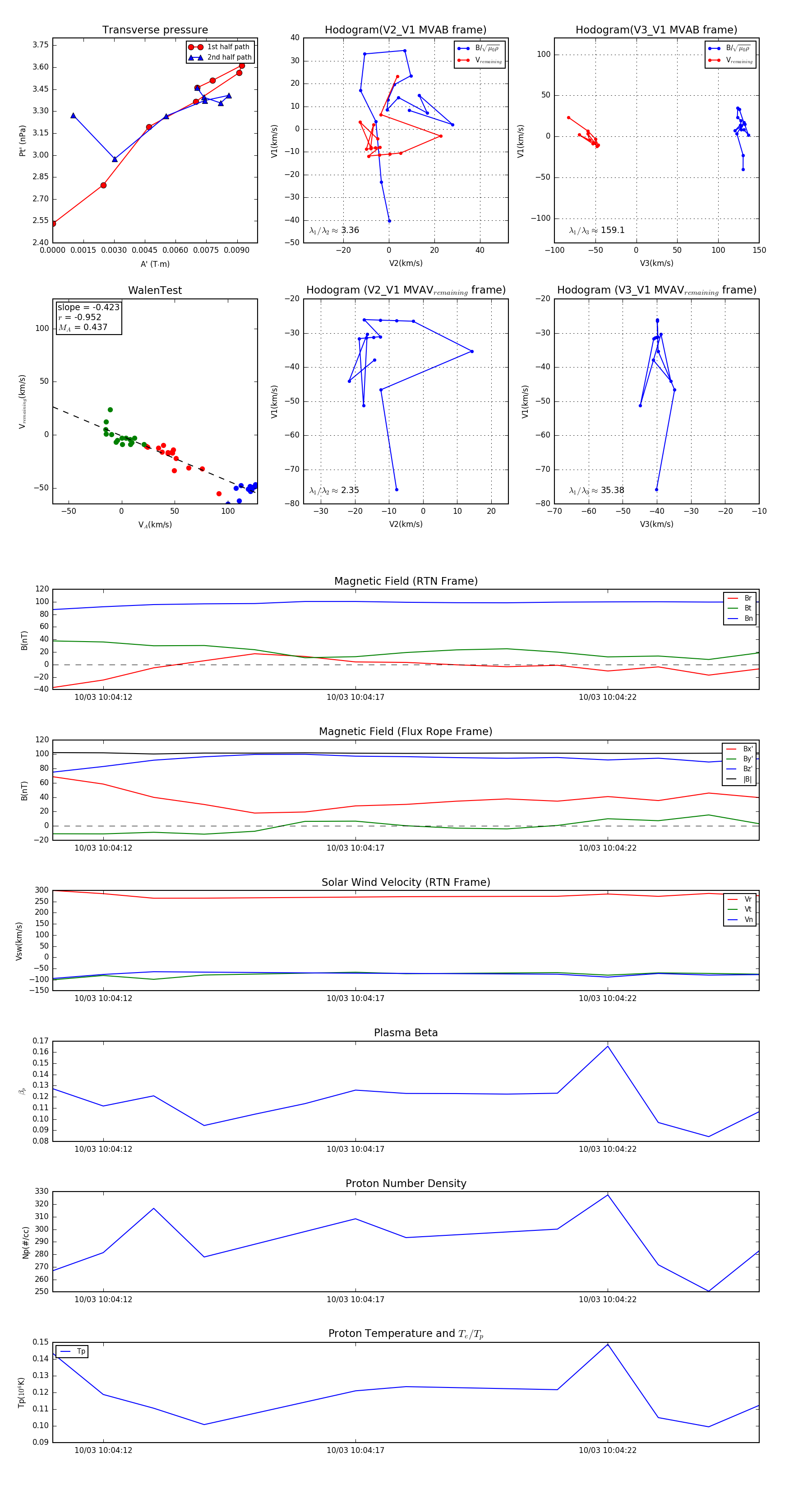
Flux Rope in 2024

Flux Rope Event 2024-10-03 10:04:11 ~ 2024-10-03 10:04:25 (15 seconds)


plot