HOME   LIST
‹–   –›

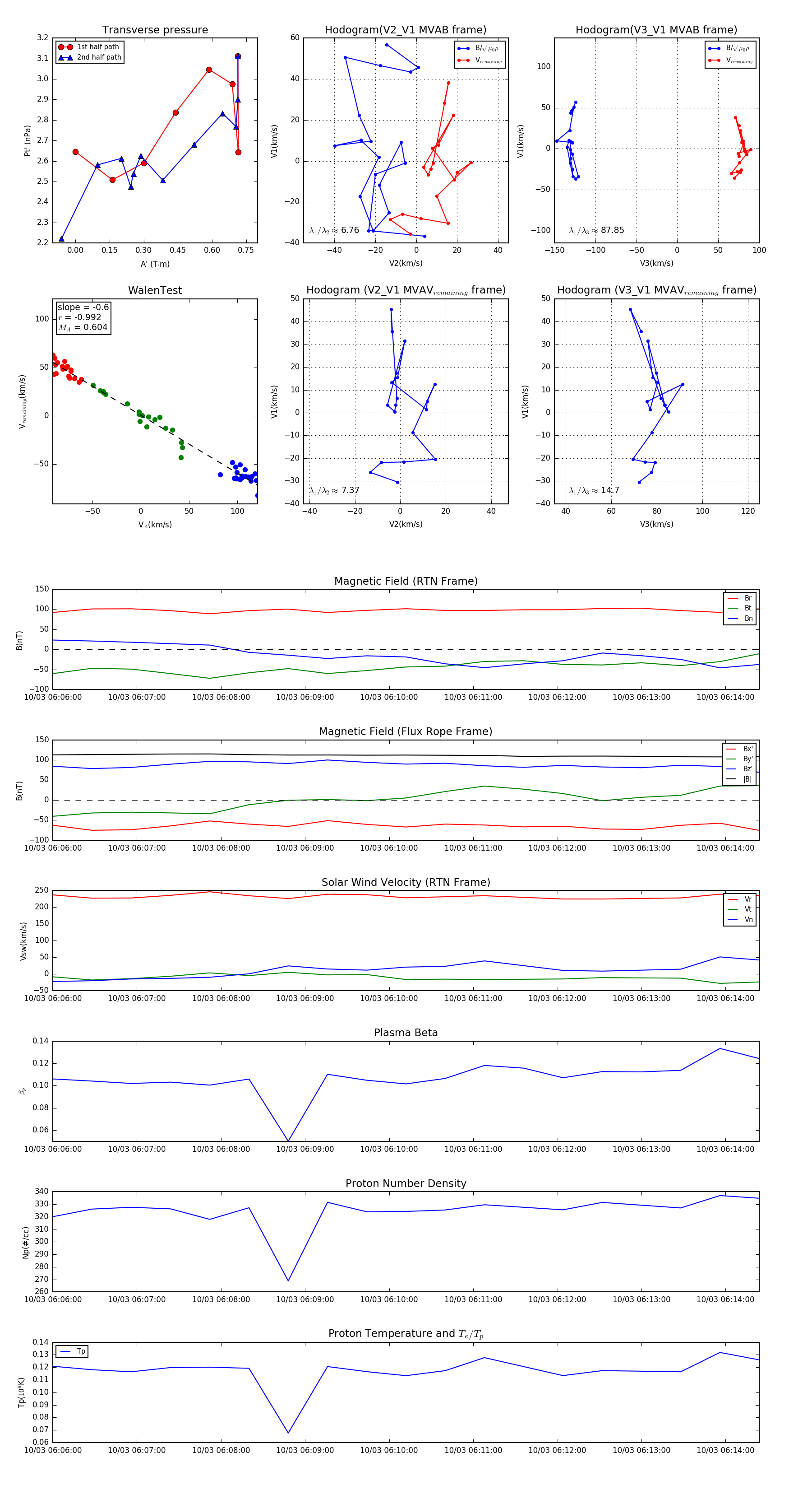
Flux Rope in 2024

Flux Rope Event 2024-10-03 06:06:00 ~ 2024-10-03 06:14:24 (505 seconds)


plot