HOME   LIST
‹–   –›

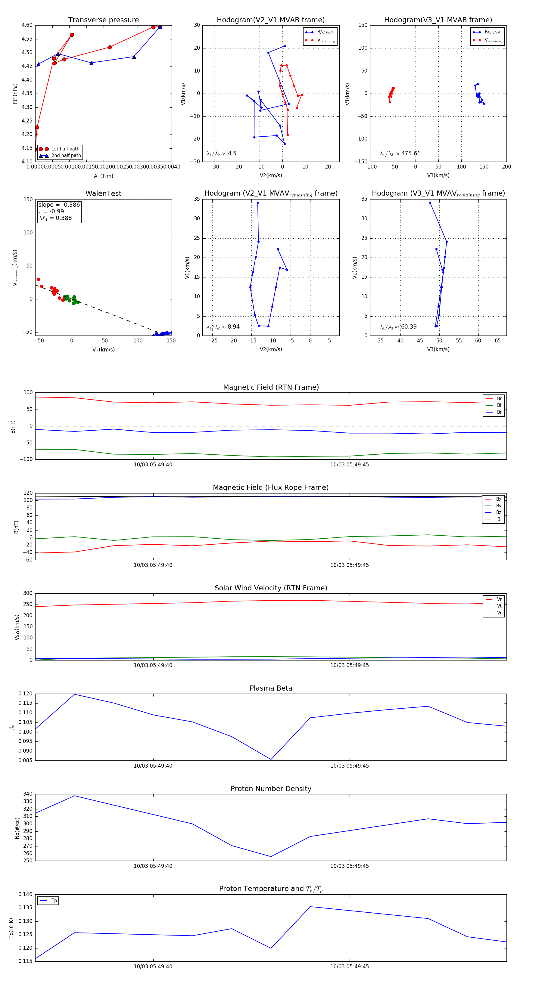
Flux Rope in 2024

Flux Rope Event 2024-10-03 05:49:37 ~ 2024-10-03 05:49:49 (13 seconds)


plot