HOME   LIST
‹–   –›

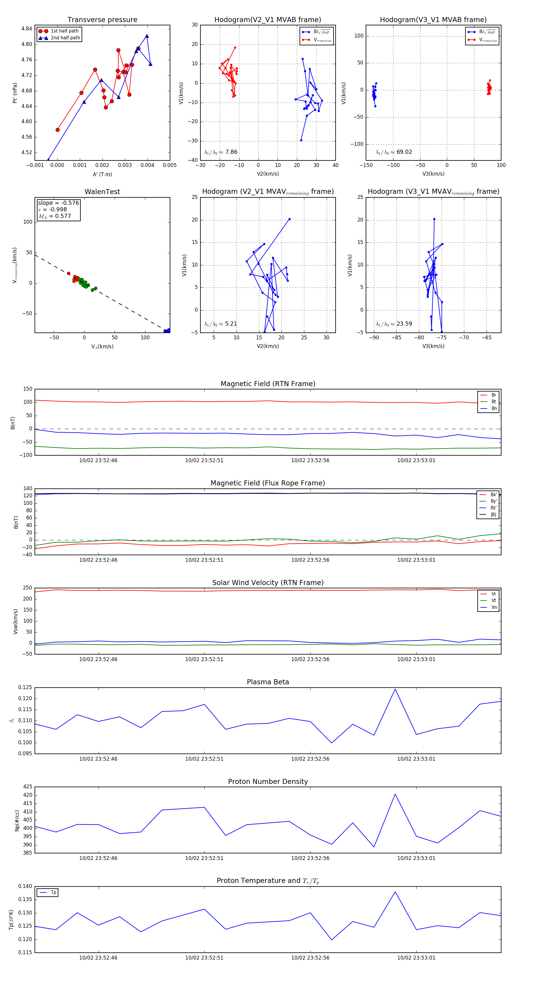
Flux Rope in 2024

Flux Rope Event 2024-10-02 23:52:43 ~ 2024-10-02 23:53:05 (23 seconds)


plot