HOME   LIST
‹–   –›

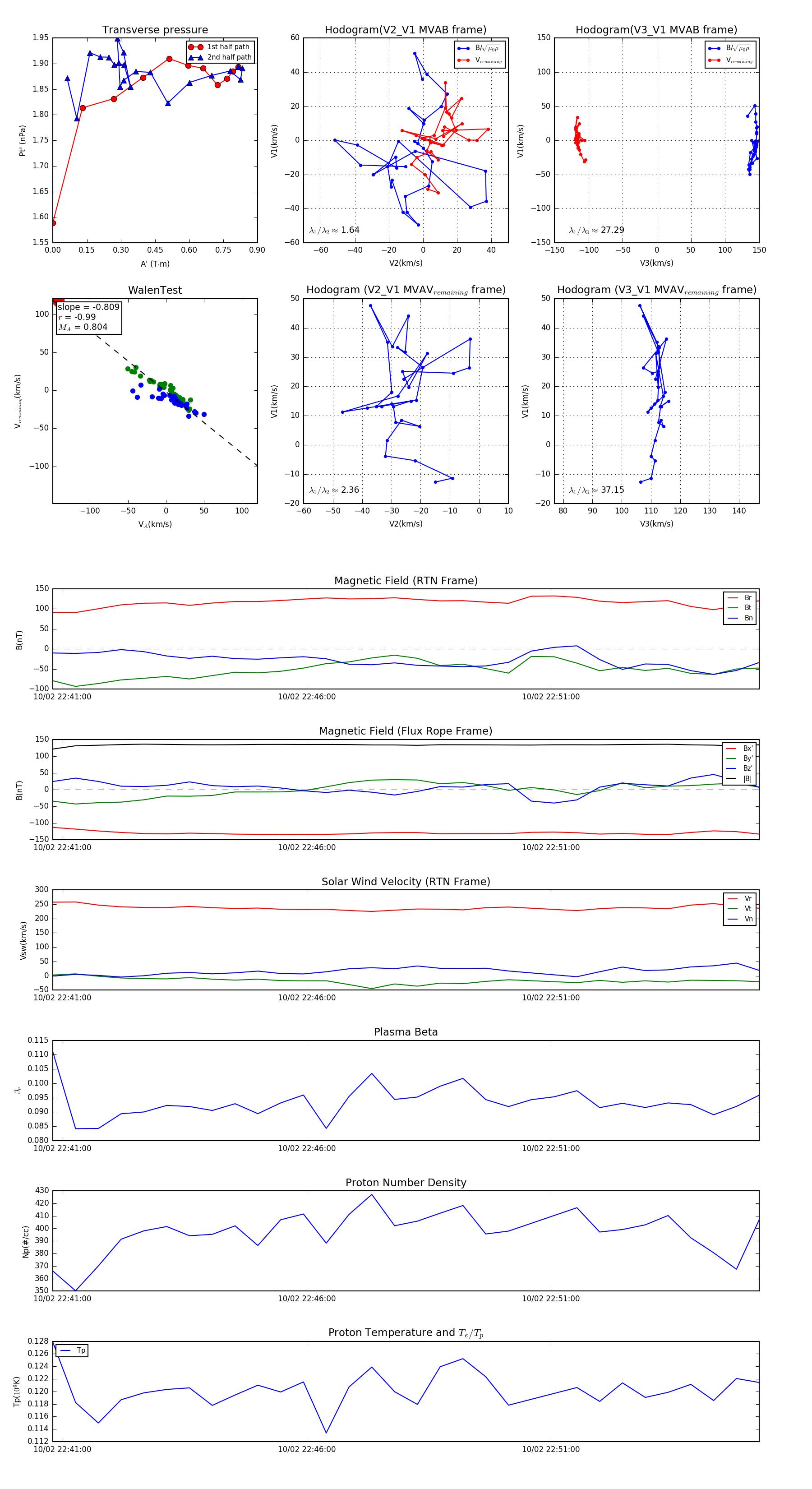
Flux Rope in 2024

Flux Rope Event 2024-10-02 22:40:48 ~ 2024-10-02 22:55:16 (869 seconds)


plot