HOME   LIST
‹–   –›

Flux Rope in 2024

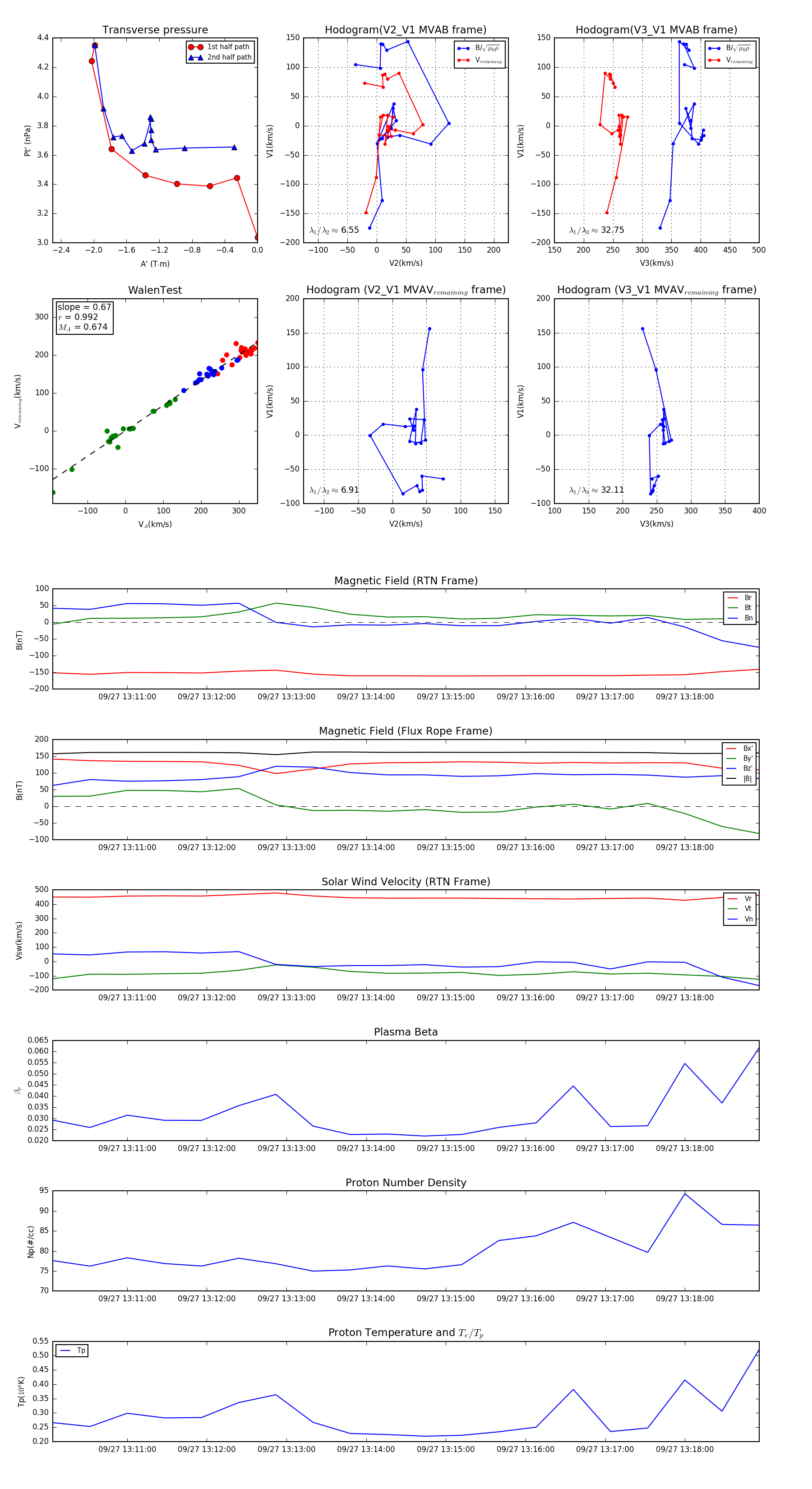
Flux Rope Event 2024-09-27 13:10:04 ~ 2024-09-27 13:18:56 (533 seconds)


plot