HOME   LIST
‹–   –›

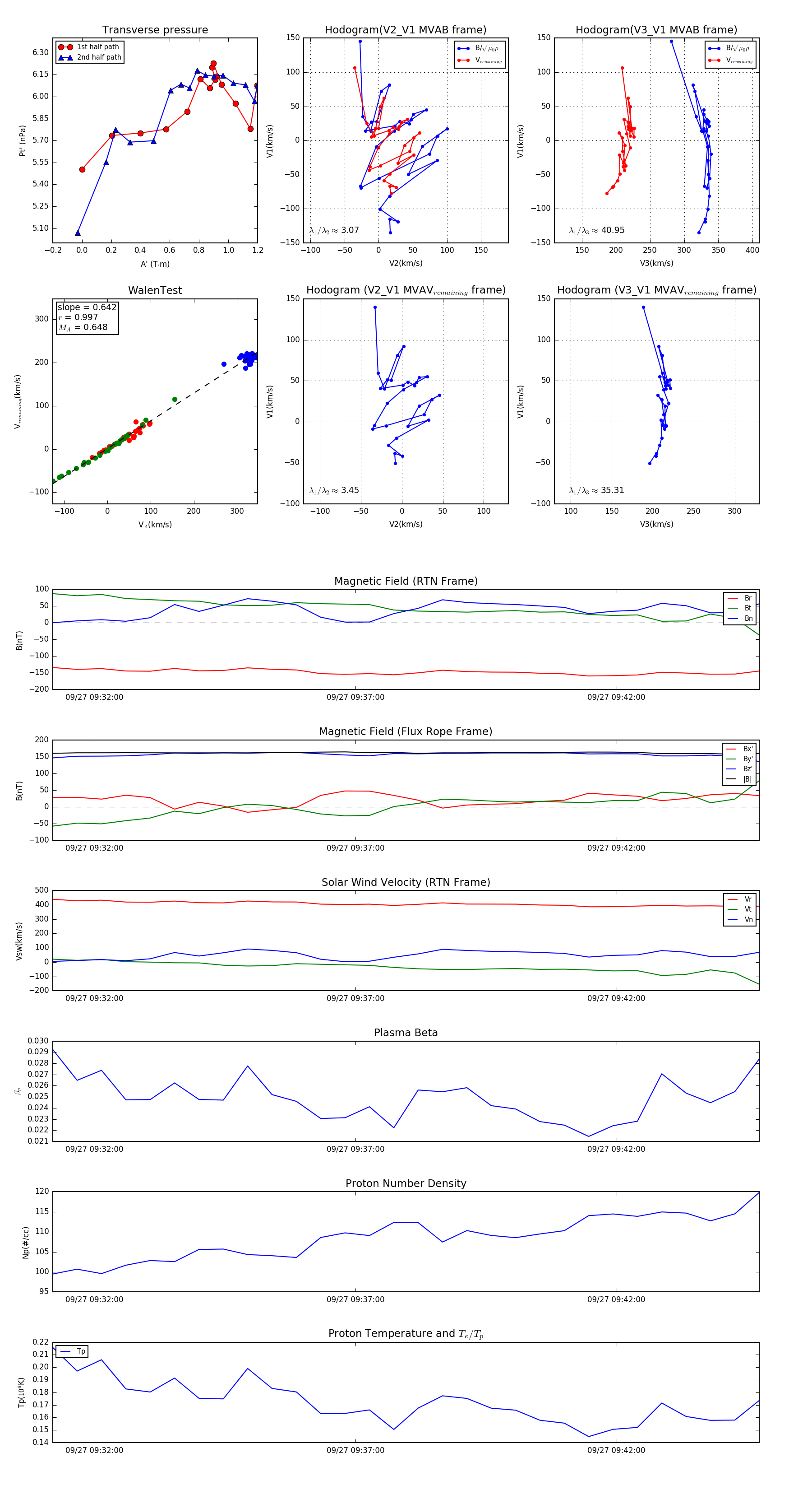
Flux Rope in 2024

Flux Rope Event 2024-09-27 09:31:12 ~ 2024-09-27 09:44:44 (813 seconds)


plot