HOME   LIST
‹–   –›

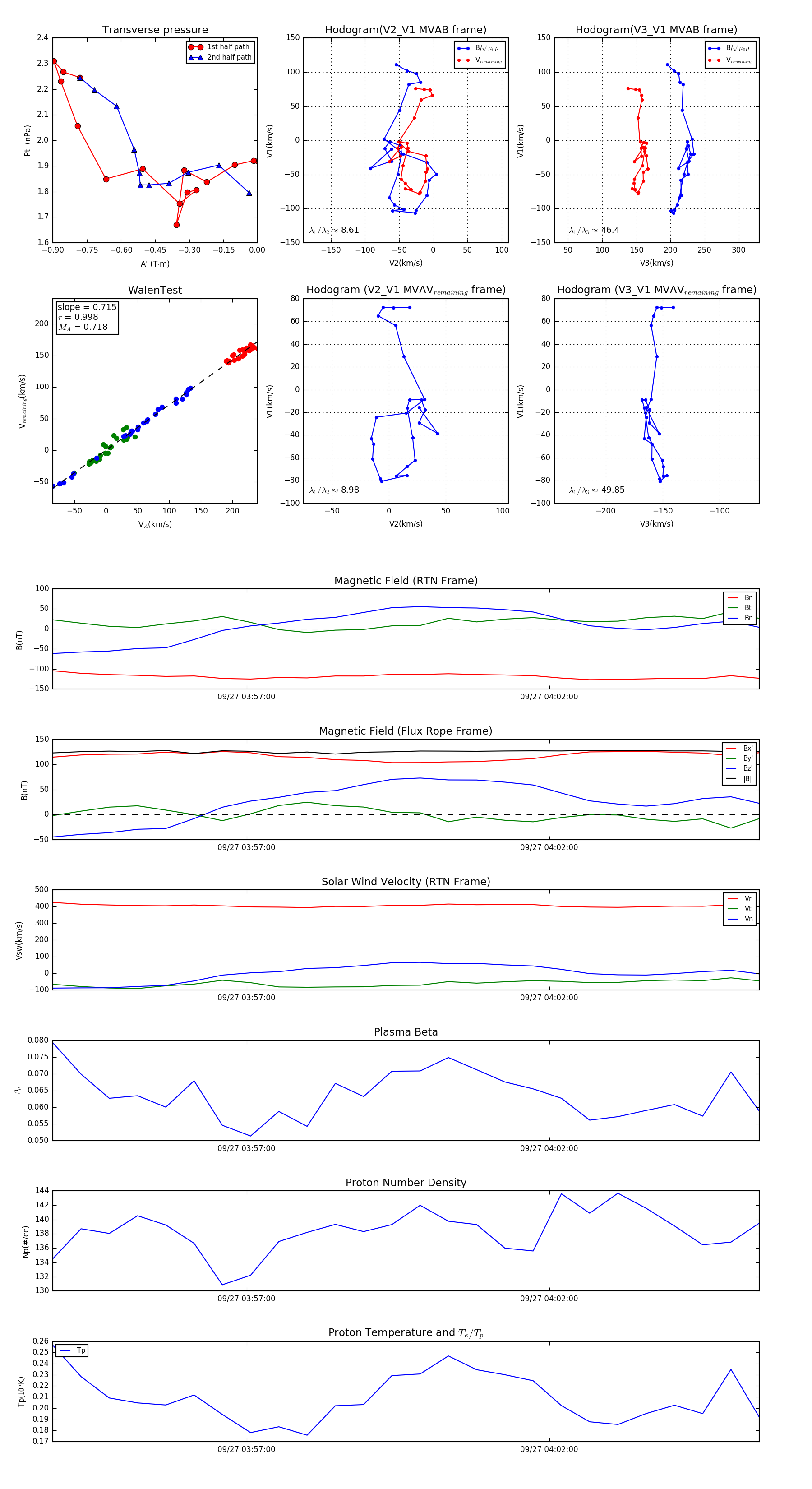
Flux Rope in 2024

Flux Rope Event 2024-09-27 03:53:48 ~ 2024-09-27 04:05:28 (701 seconds)


plot