HOME   LIST
‹–   –›

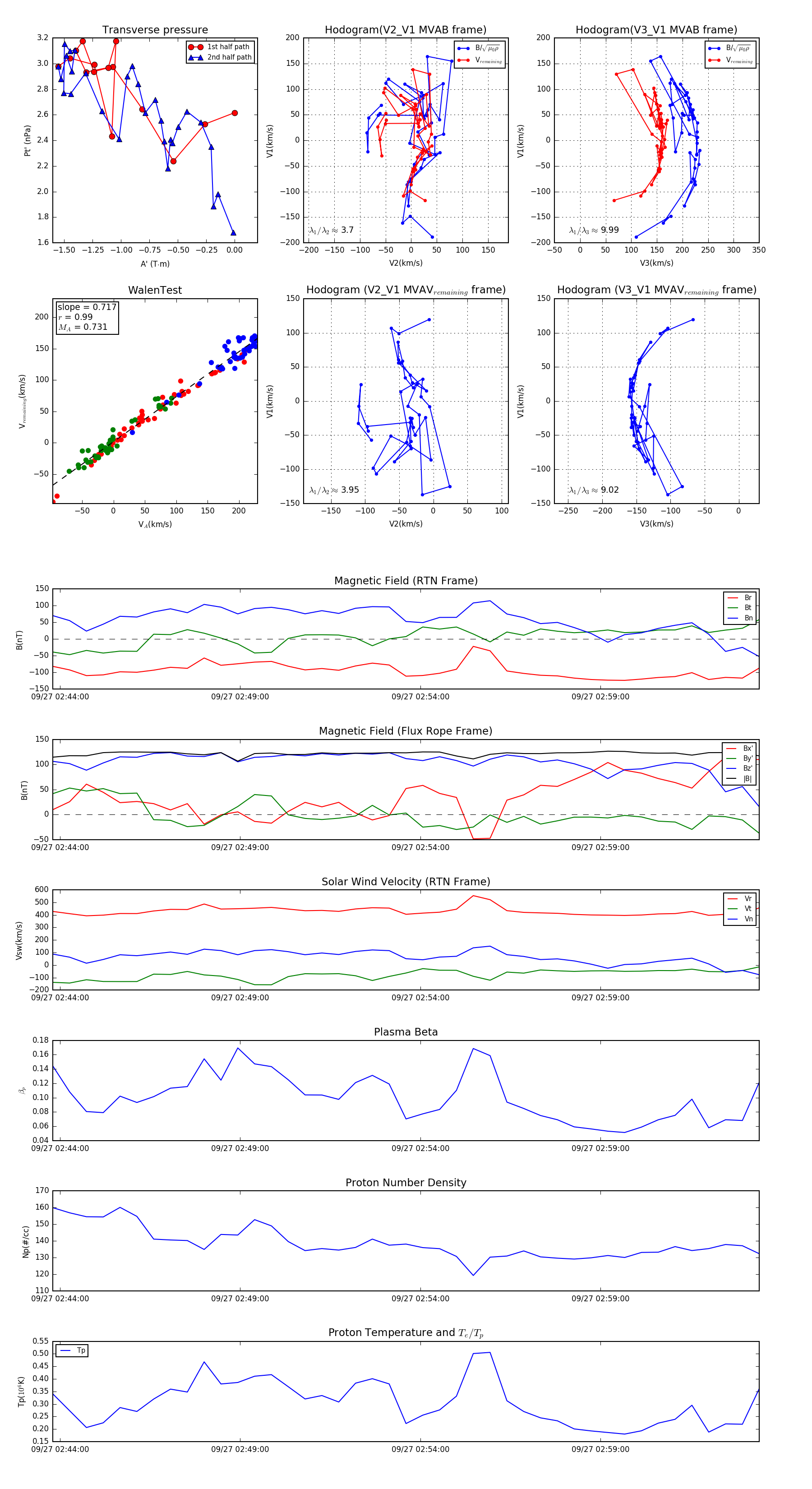
Flux Rope in 2024

Flux Rope Event 2024-09-27 02:43:48 ~ 2024-09-27 03:03:24 (1177 seconds)


plot