HOME   LIST
‹–   –›

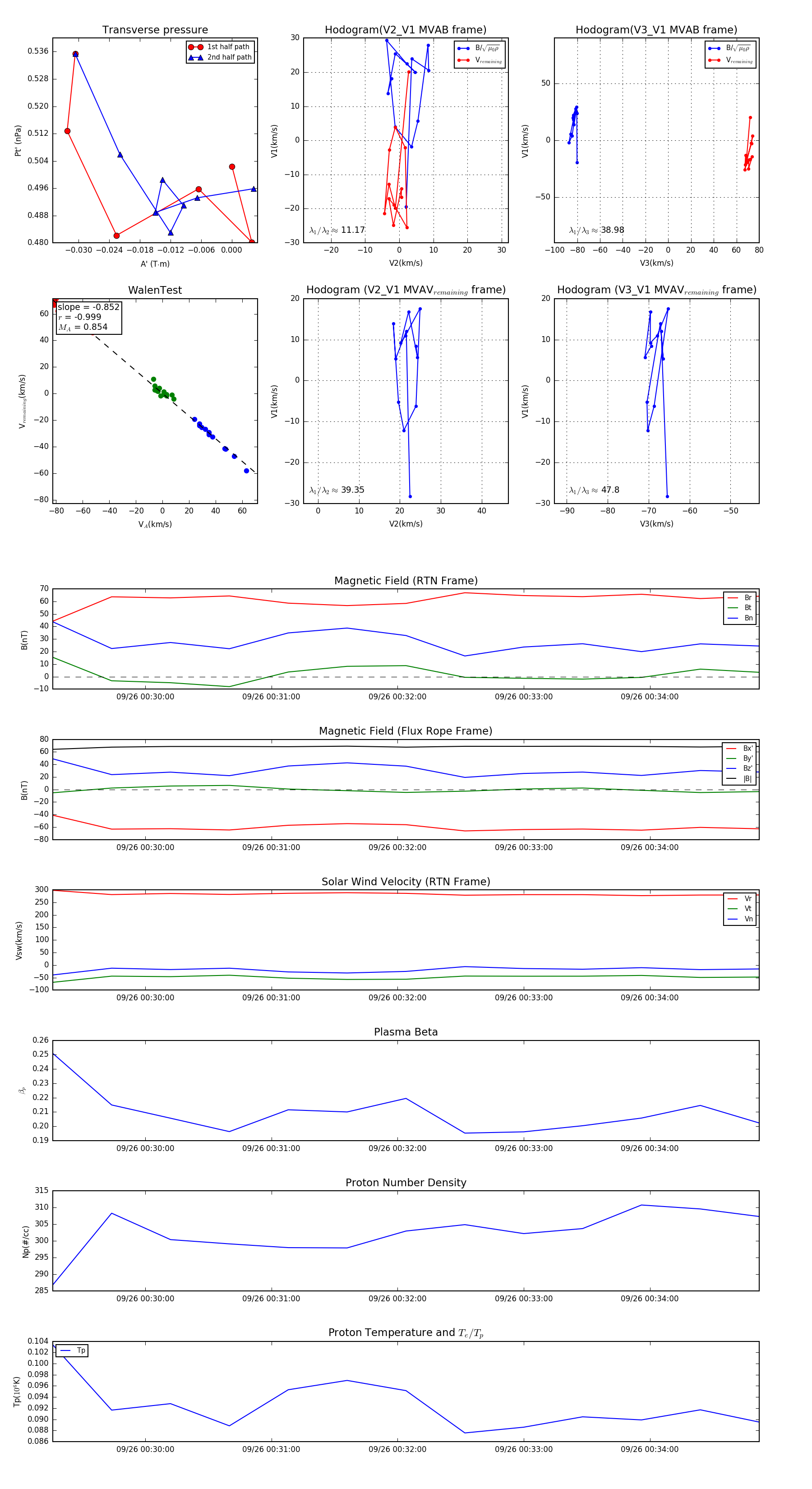
Flux Rope in 2024

Flux Rope Event 2024-09-26 00:29:16 ~ 2024-09-26 00:34:52 (337 seconds)


plot