HOME   LIST
‹–   –›

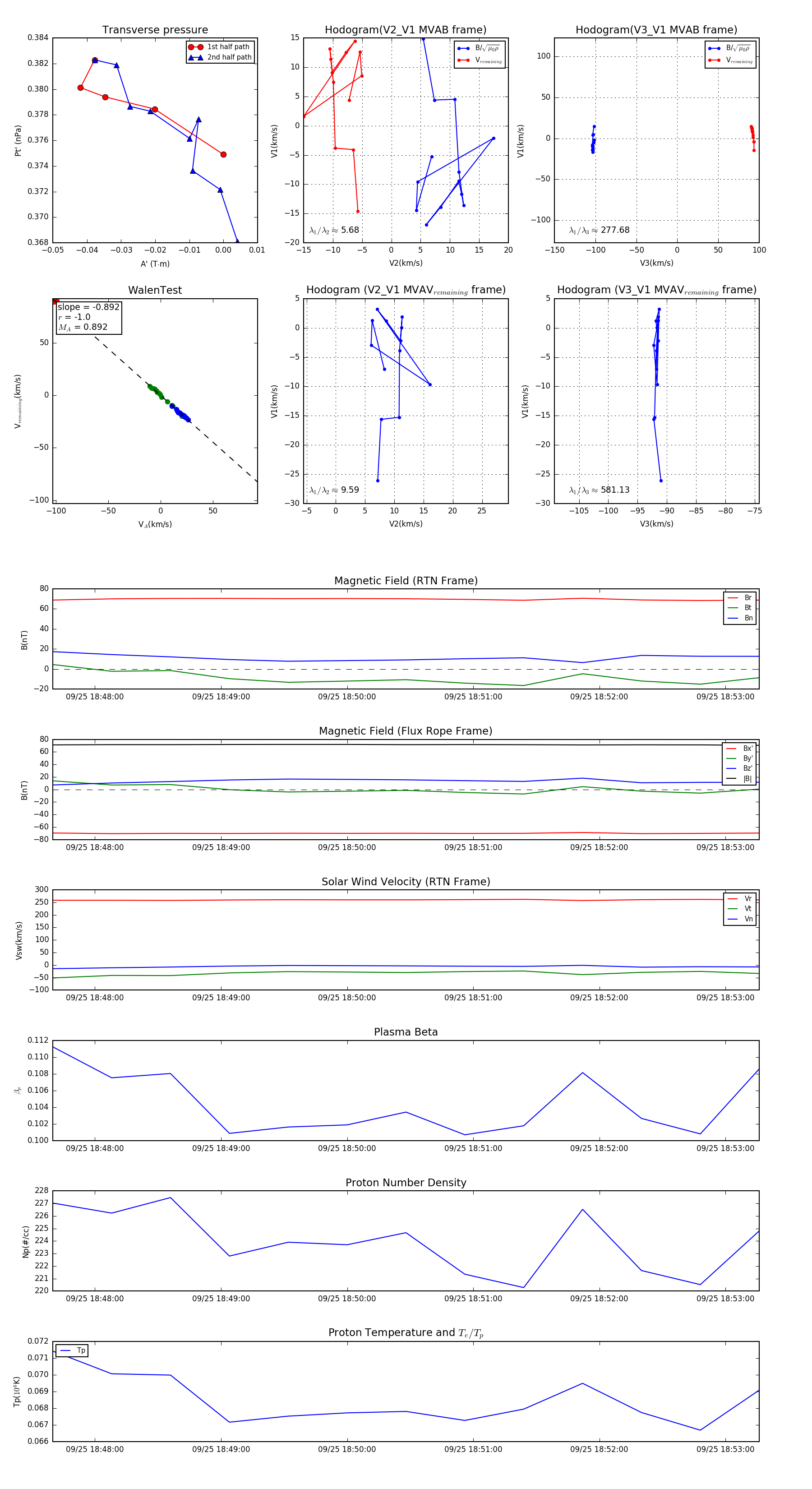
Flux Rope in 2024

Flux Rope Event 2024-09-25 18:47:40 ~ 2024-09-25 18:53:16 (337 seconds)


plot