HOME   LIST
‹–   –›

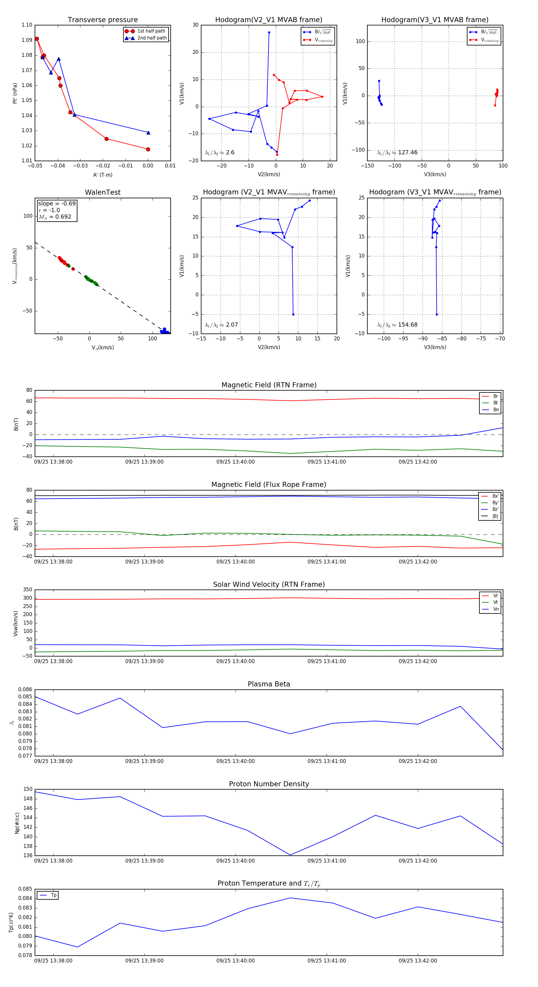
Flux Rope in 2024

Flux Rope Event 2024-09-25 13:37:48 ~ 2024-09-25 13:42:56 (309 seconds)


plot