HOME   LIST
‹–   –›

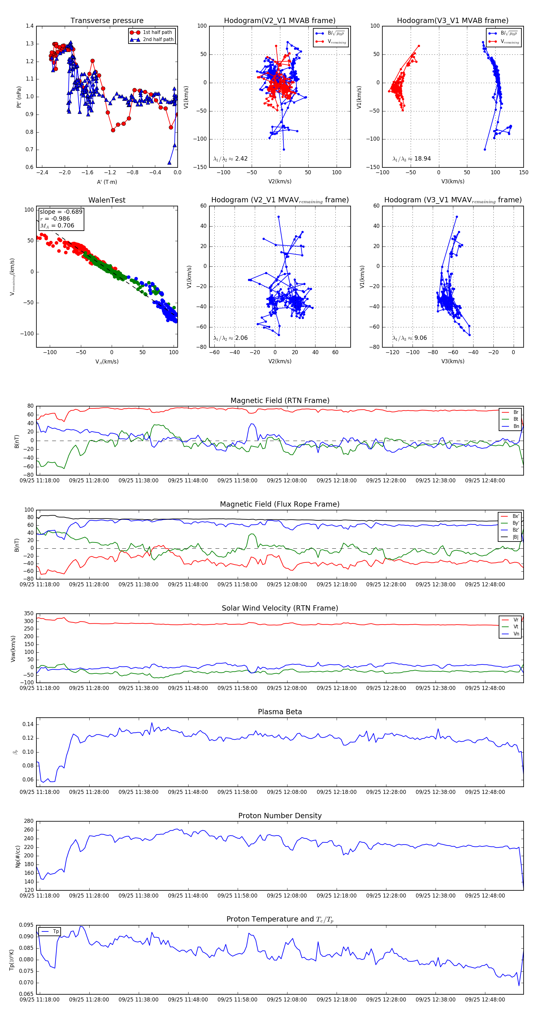
Flux Rope in 2024

Flux Rope Event 2024-09-25 11:17:20 ~ 2024-09-25 12:55:48 (5909 seconds)


plot