HOME   LIST
‹–   –›

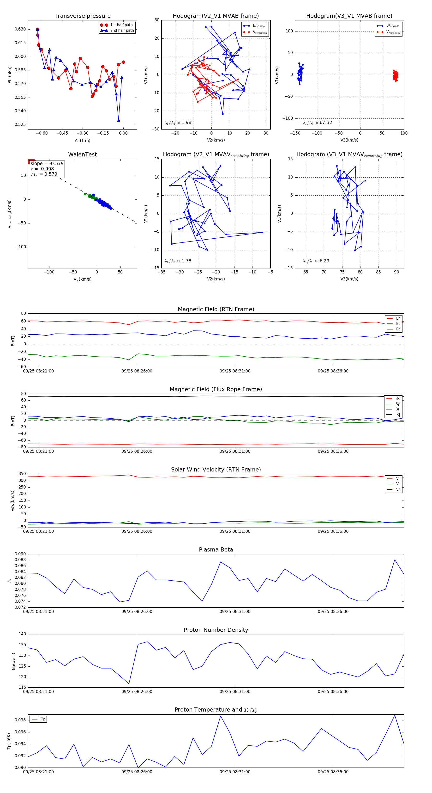
Flux Rope in 2024

Flux Rope Event 2024-09-25 08:20:28 ~ 2024-09-25 08:39:36 (1149 seconds)


plot