HOME   LIST
‹–   –›

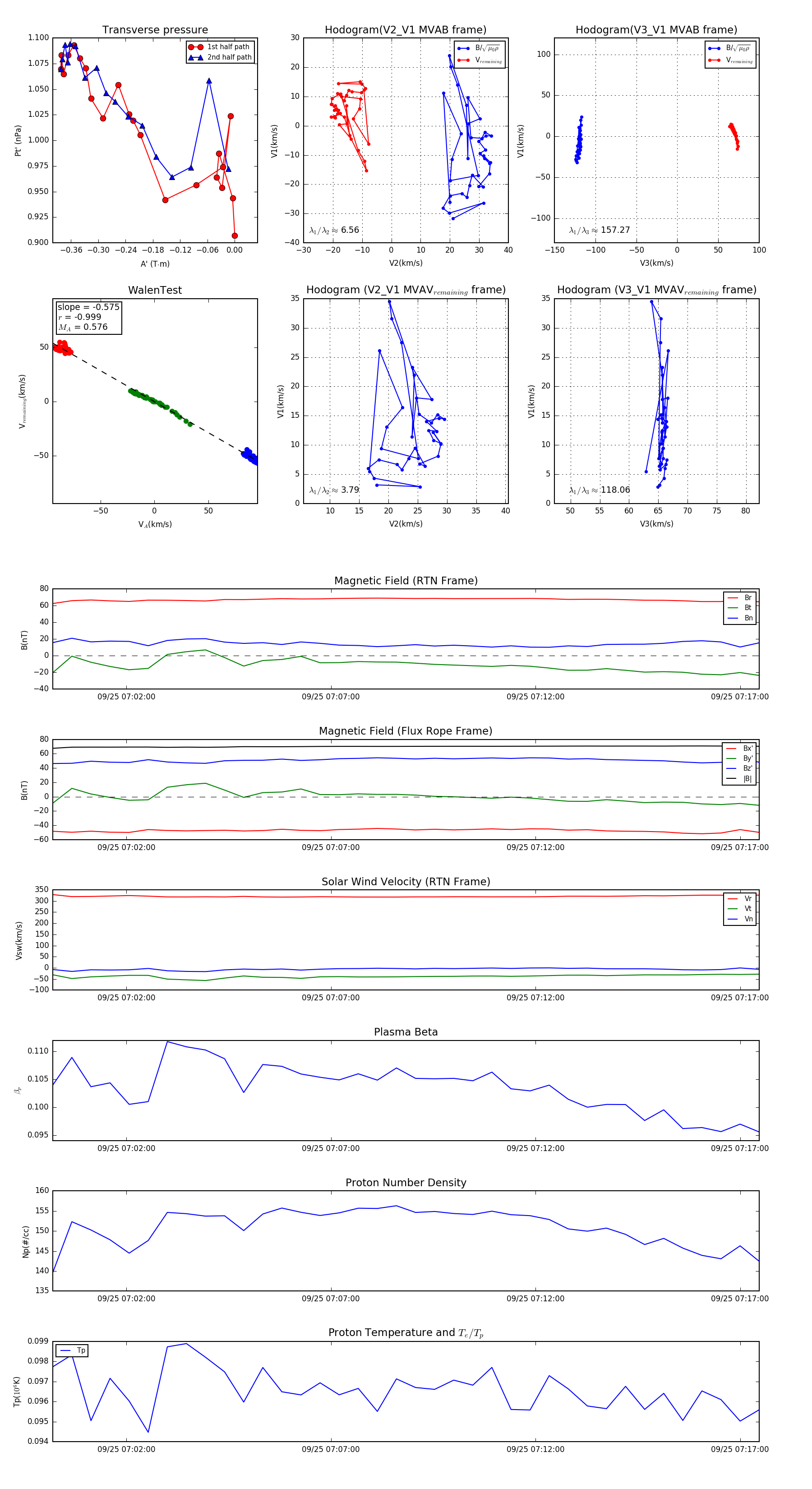
Flux Rope in 2024

Flux Rope Event 2024-09-25 07:00:12 ~ 2024-09-25 07:17:28 (1037 seconds)


plot