HOME   LIST
‹–   –›

Flux Rope in 2024

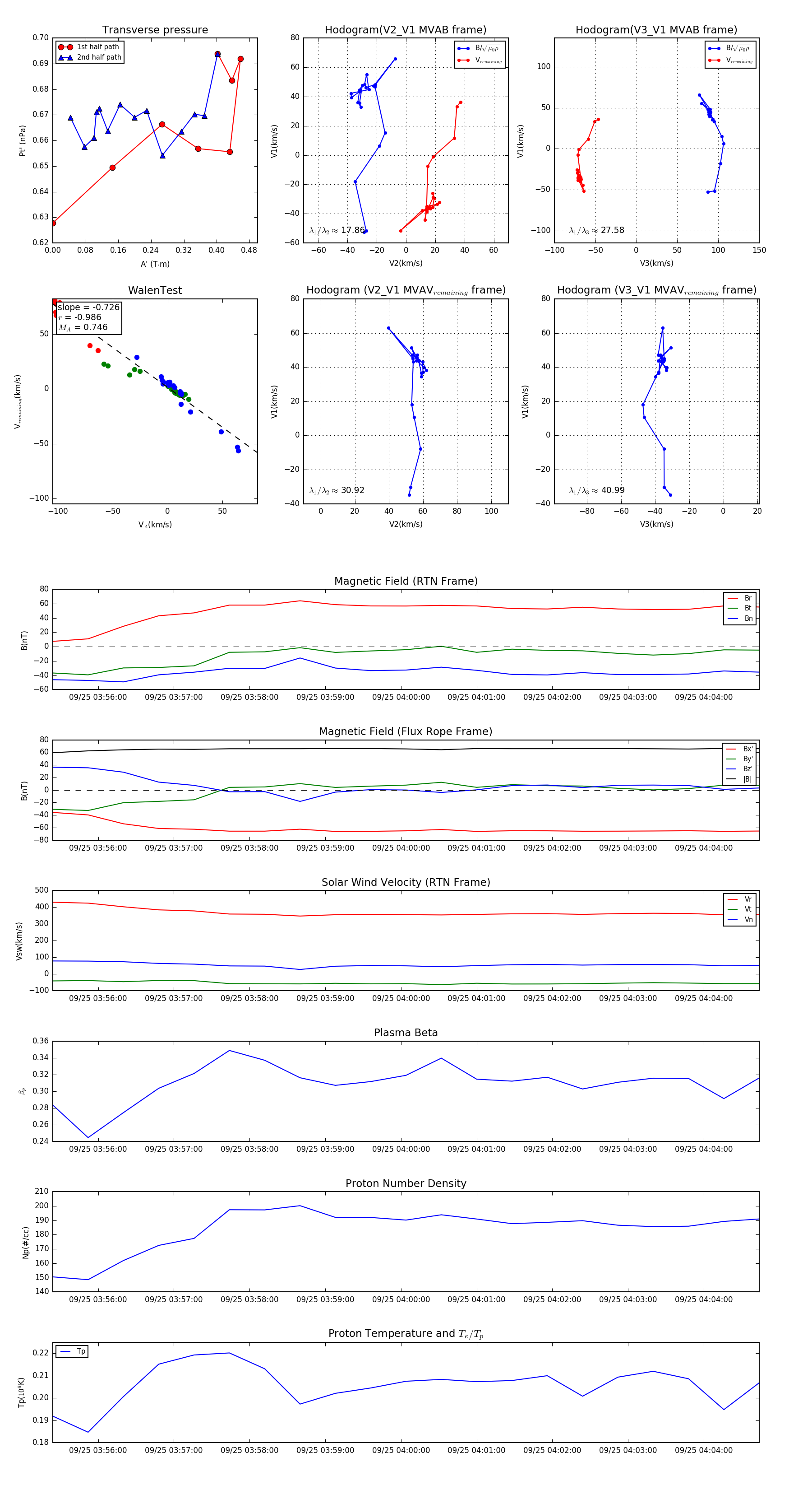
Flux Rope Event 2024-09-25 03:55:24 ~ 2024-09-25 04:04:44 (561 seconds)


plot