HOME   LIST
‹–   –›

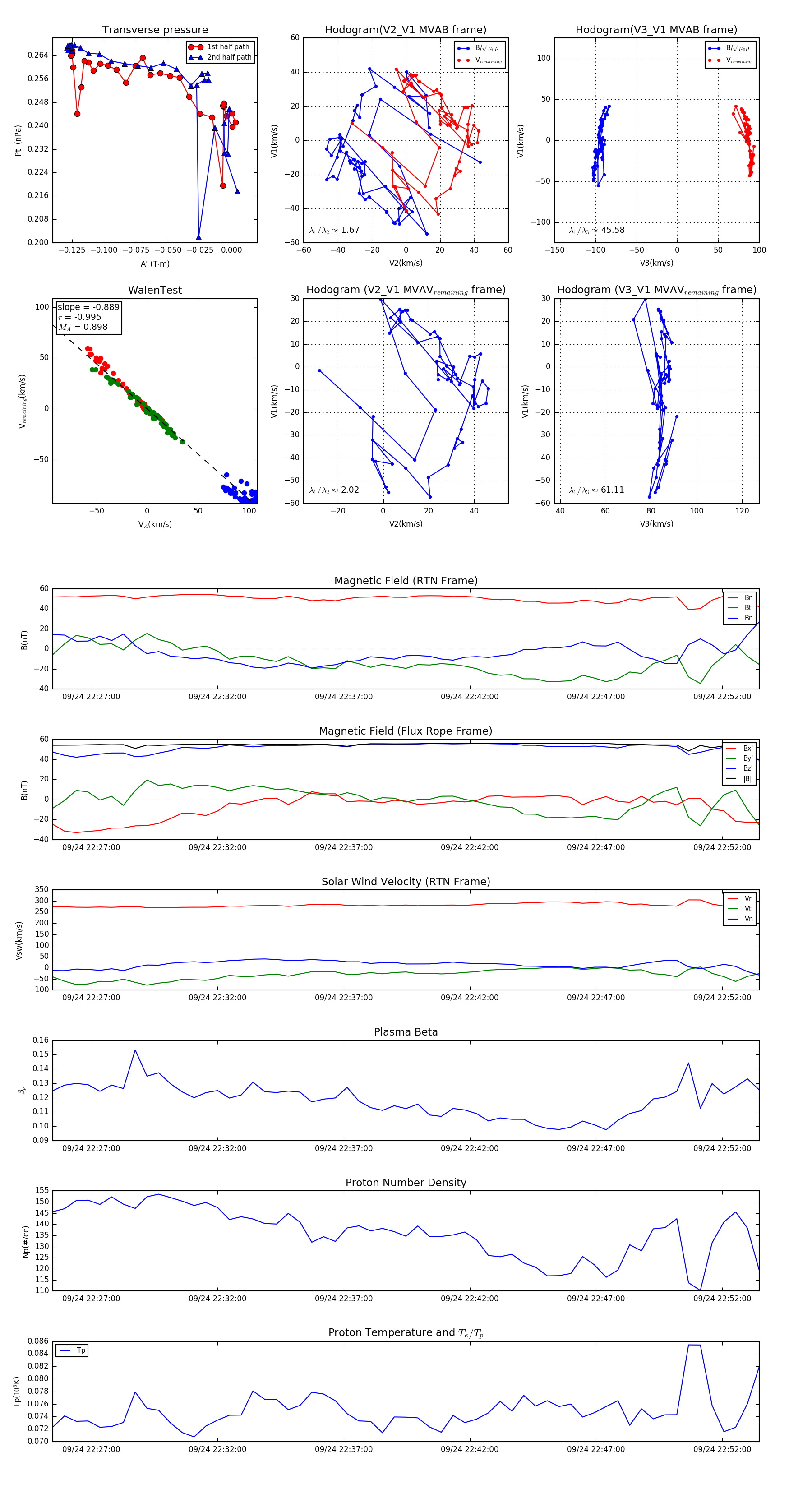
Flux Rope in 2024

Flux Rope Event 2024-09-24 22:25:28 ~ 2024-09-24 22:53:28 (1681 seconds)


plot