HOME   LIST
‹–   –›

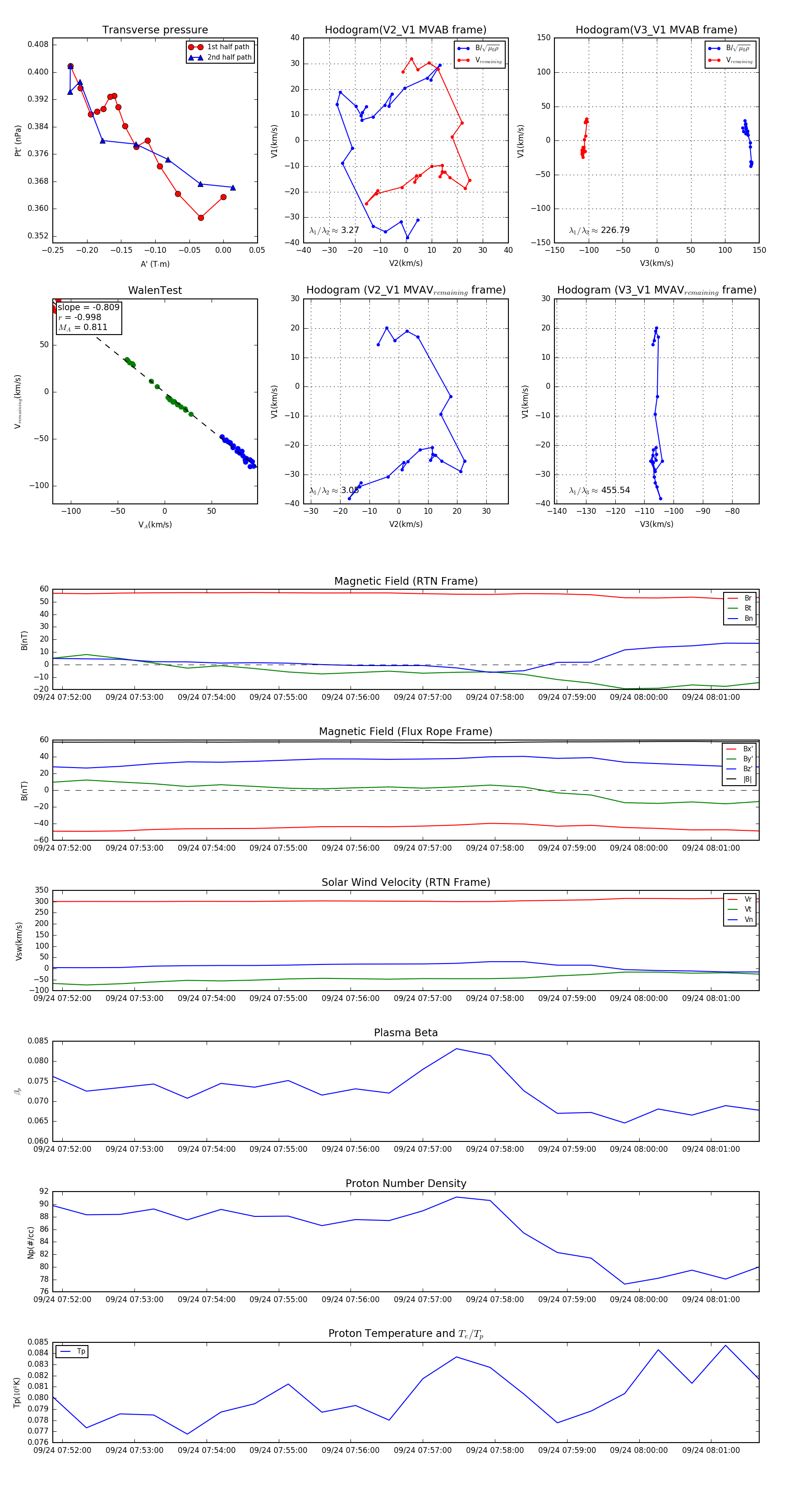
Flux Rope in 2024

Flux Rope Event 2024-09-24 07:51:52 ~ 2024-09-24 08:01:40 (589 seconds)


plot