HOME   LIST
‹–   –›

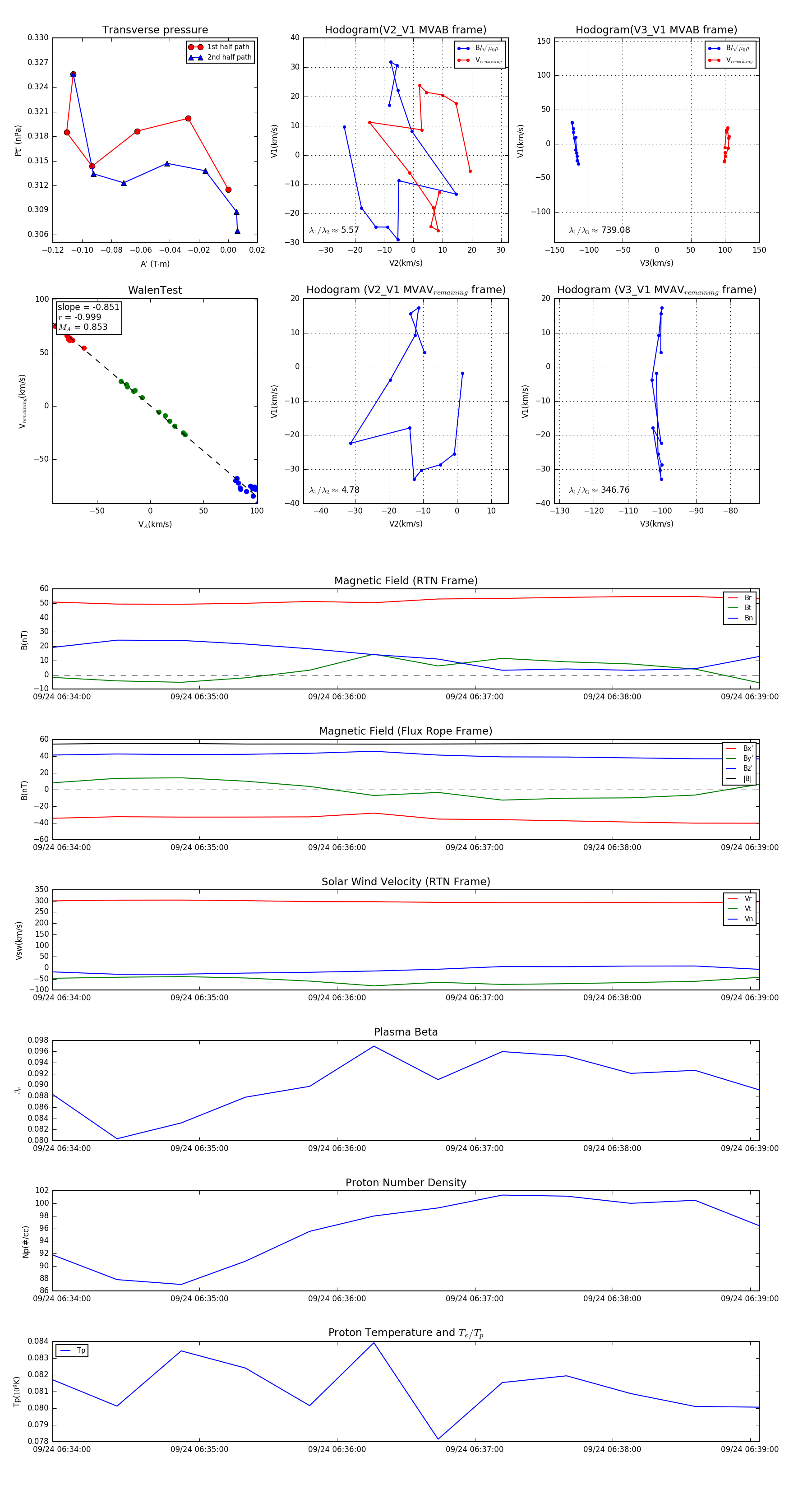
Flux Rope in 2024

Flux Rope Event 2024-09-24 06:33:56 ~ 2024-09-24 06:39:04 (309 seconds)


plot