HOME   LIST
‹–   –›

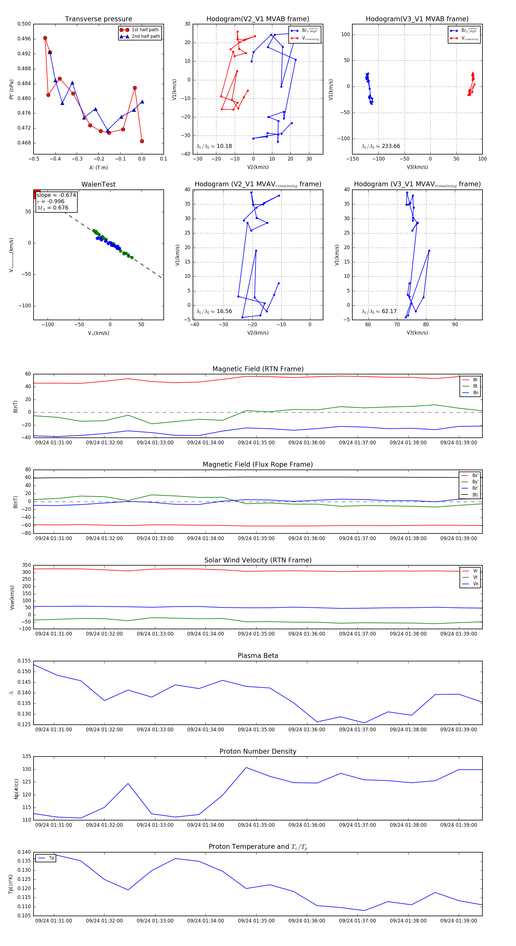
Flux Rope in 2024

Flux Rope Event 2024-09-24 01:30:36 ~ 2024-09-24 01:39:28 (533 seconds)


plot