HOME   LIST
‹–   –›

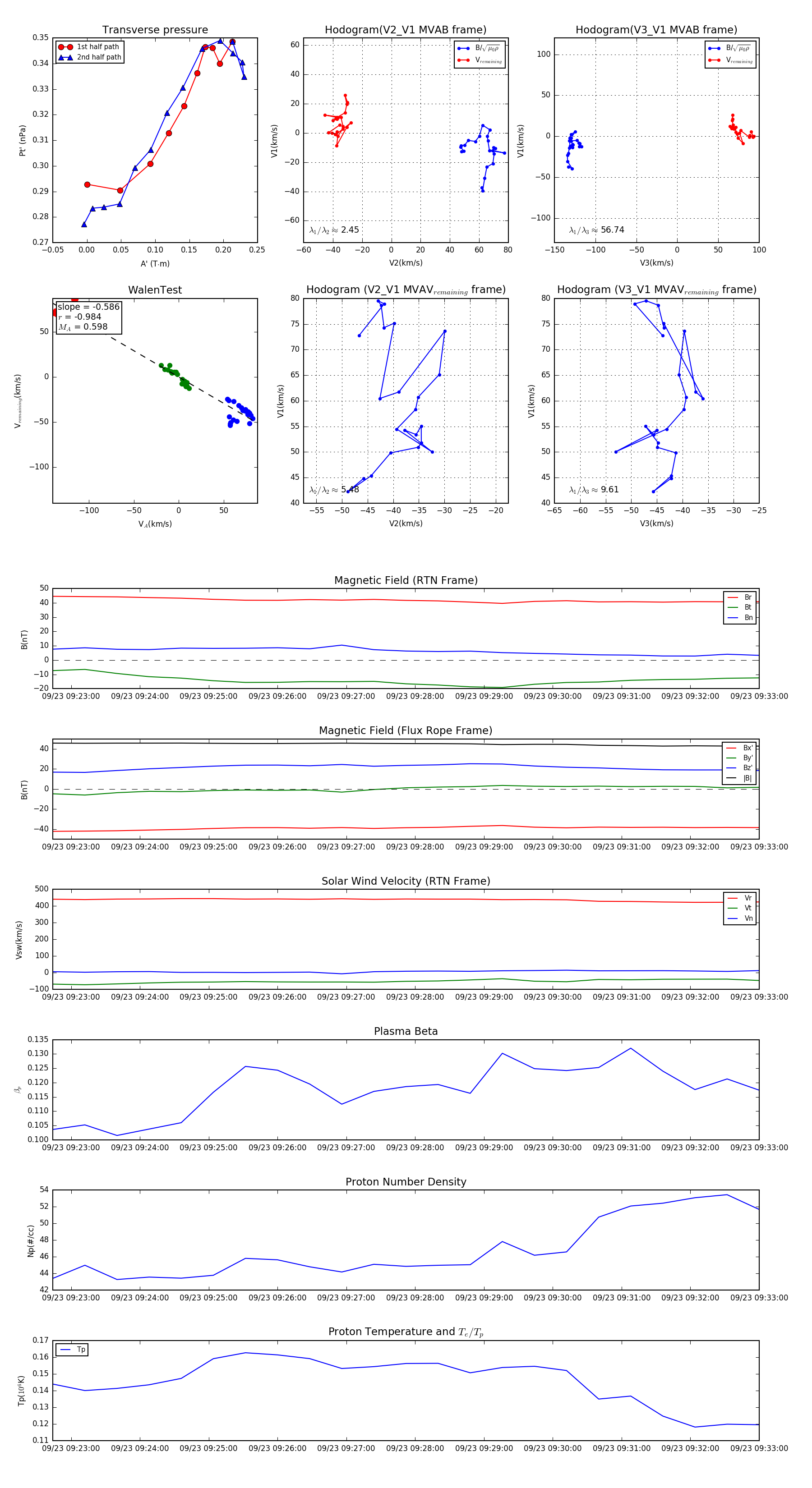
Flux Rope in 2024

Flux Rope Event 2024-09-23 09:22:44 ~ 2024-09-23 09:33:00 (617 seconds)


plot