HOME   LIST
‹–   –›

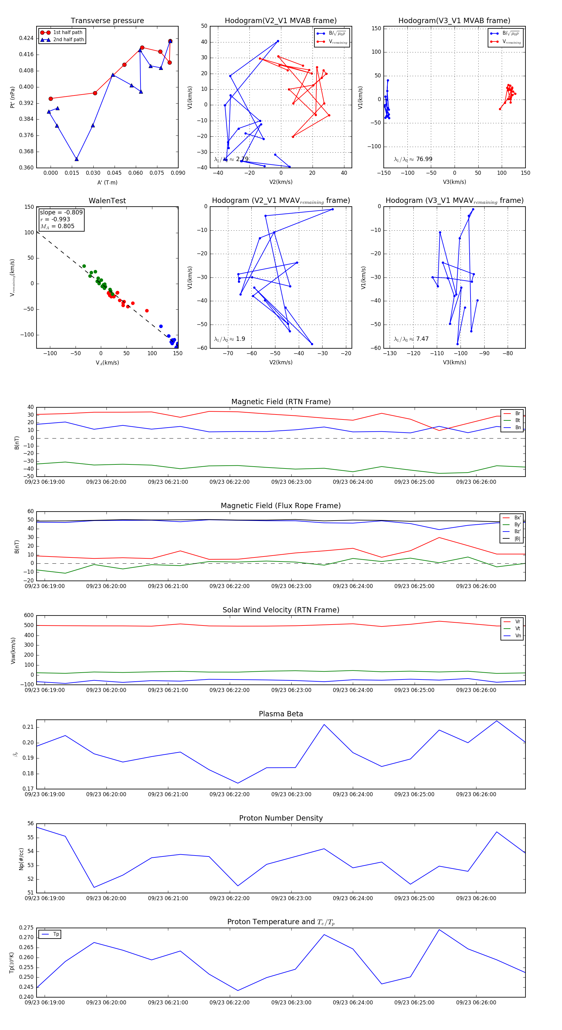
Flux Rope in 2024

Flux Rope Event 2024-09-23 06:18:52 ~ 2024-09-23 06:26:48 (477 seconds)


plot