HOME   LIST
‹–   –›

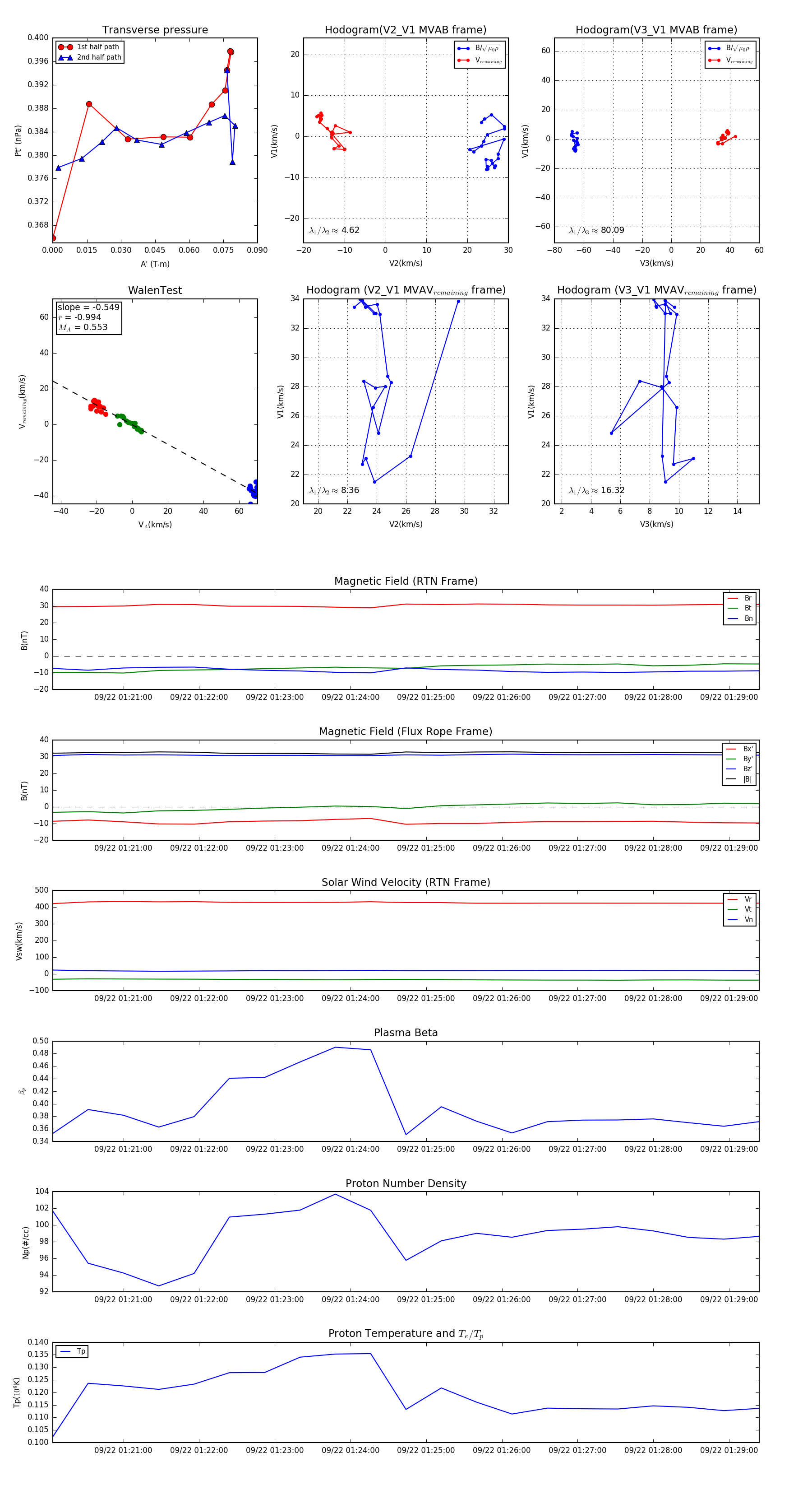
Flux Rope in 2024

Flux Rope Event 2024-09-22 01:20:04 ~ 2024-09-22 01:29:24 (561 seconds)


plot