HOME   LIST
‹–   –›

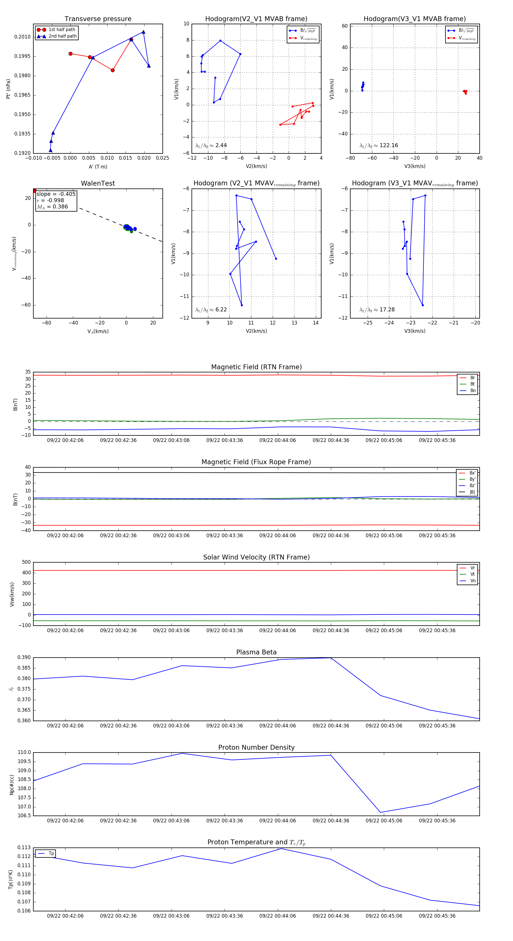
Flux Rope in 2024

Flux Rope Event 2024-09-22 00:41:48 ~ 2024-09-22 00:46:00 (253 seconds)


plot