HOME   LIST
‹–   –›

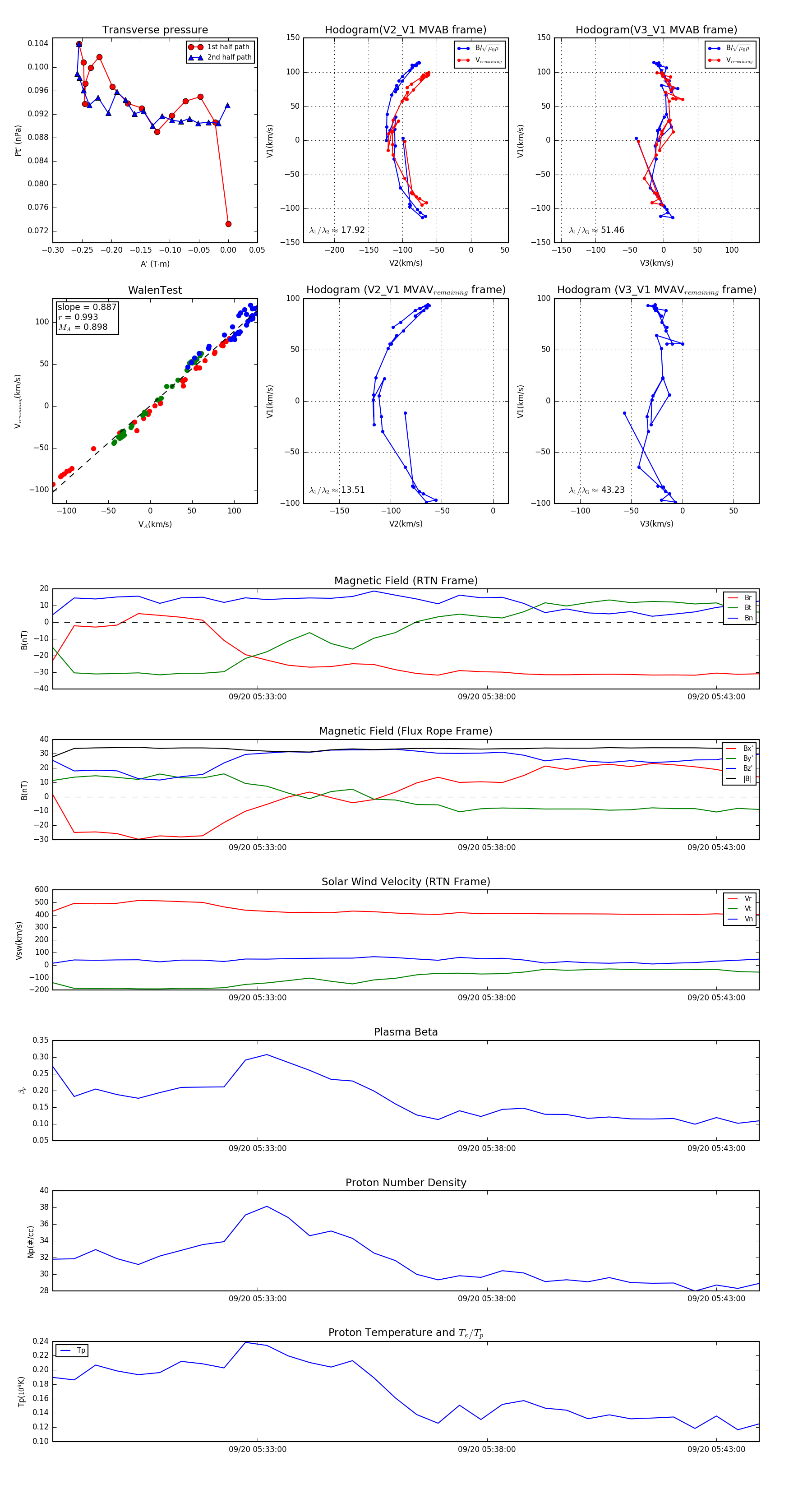
Flux Rope in 2024

Flux Rope Event 2024-09-20 05:28:32 ~ 2024-09-20 05:43:56 (925 seconds)


plot