HOME   LIST
‹–   –›

Flux Rope in 2024

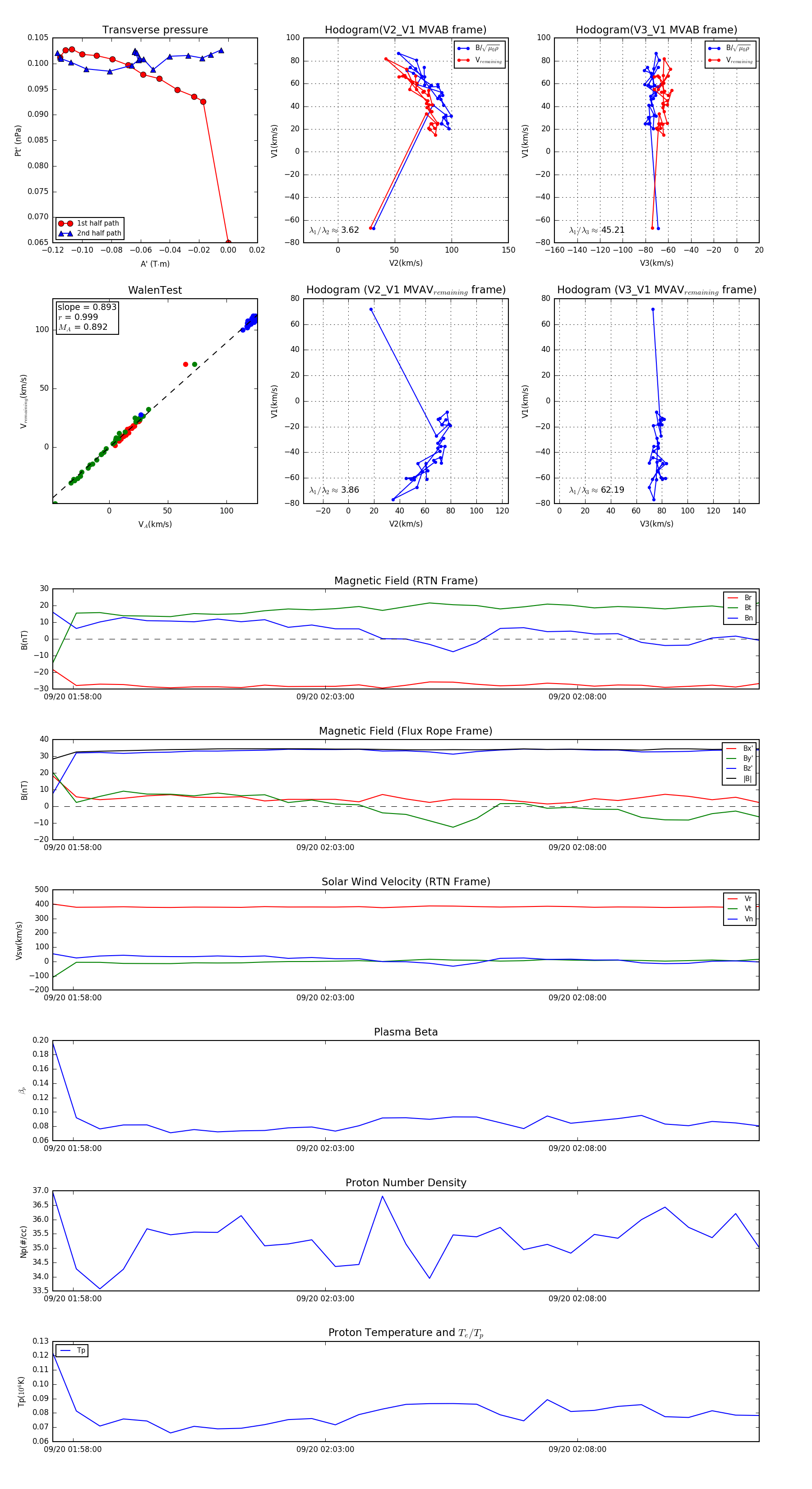
Flux Rope Event 2024-09-20 01:57:36 ~ 2024-09-20 02:11:36 (841 seconds)


plot