HOME   LIST
‹–   –›

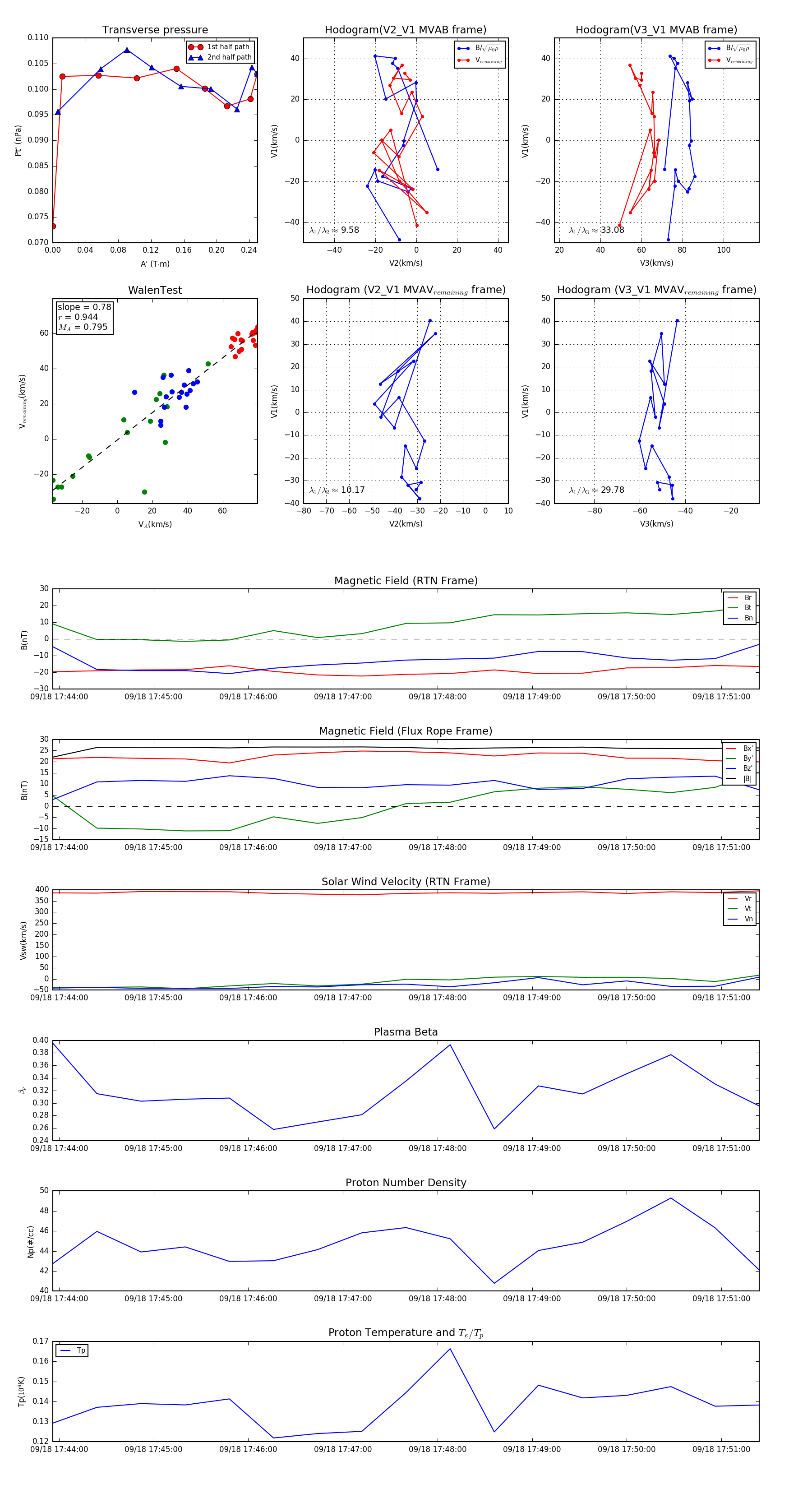
Flux Rope in 2024

Flux Rope Event 2024-09-18 17:43:56 ~ 2024-09-18 17:51:24 (449 seconds)


plot