HOME   LIST
‹–   –›

Flux Rope in 2024

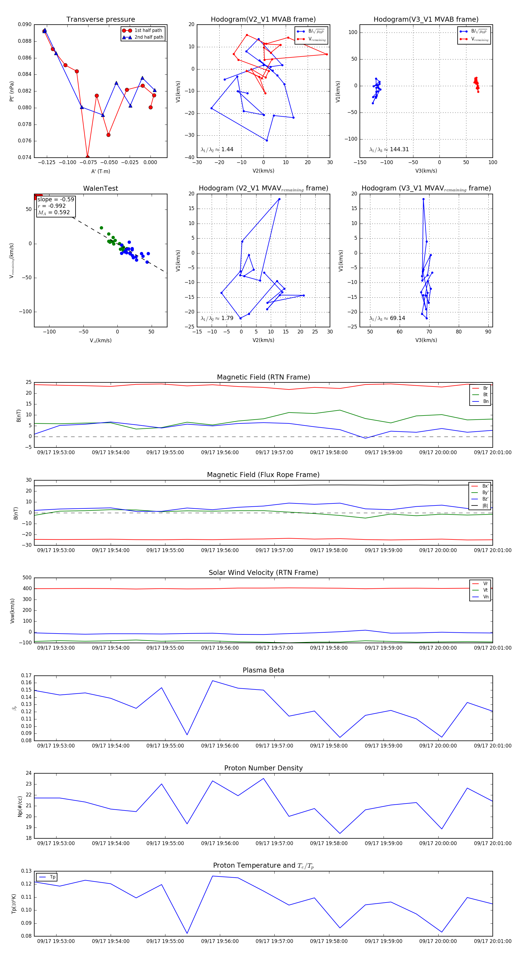
Flux Rope Event 2024-09-17 19:52:36 ~ 2024-09-17 20:01:00 (505 seconds)


plot