HOME   LIST
‹–   –›

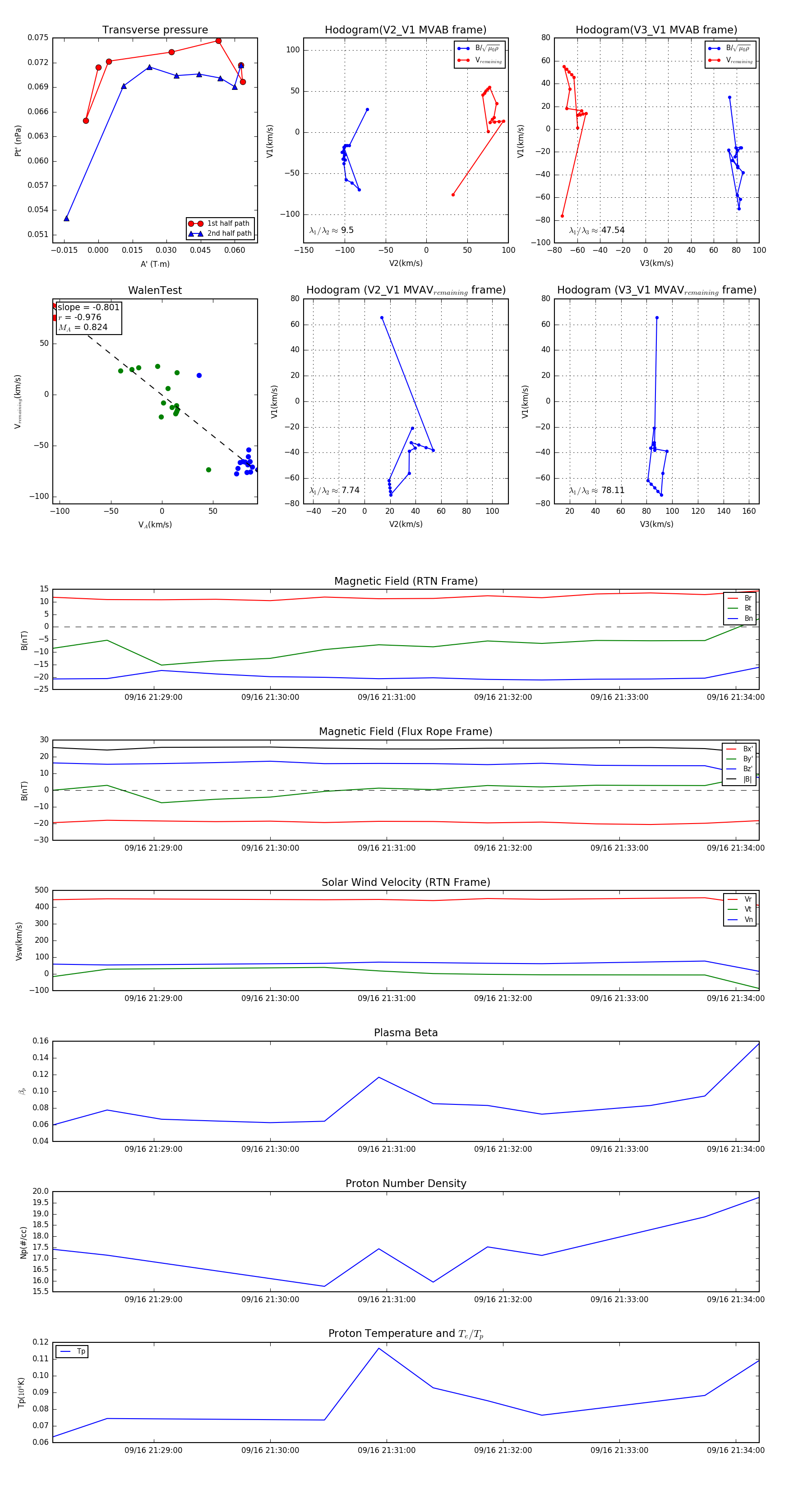
Flux Rope in 2024

Flux Rope Event 2024-09-16 21:28:08 ~ 2024-09-16 21:34:12 (365 seconds)


plot