HOME   LIST
‹–   –›

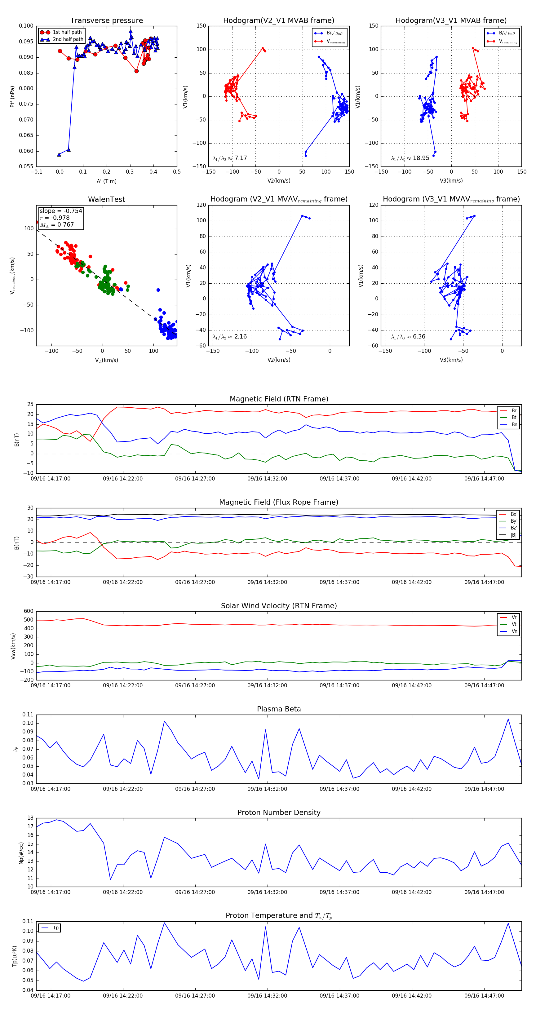
Flux Rope in 2024

Flux Rope Event 2024-09-16 14:16:00 ~ 2024-09-16 14:49:36 (2017 seconds)


plot