HOME   LIST
‹–   –›

Flux Rope in 2024

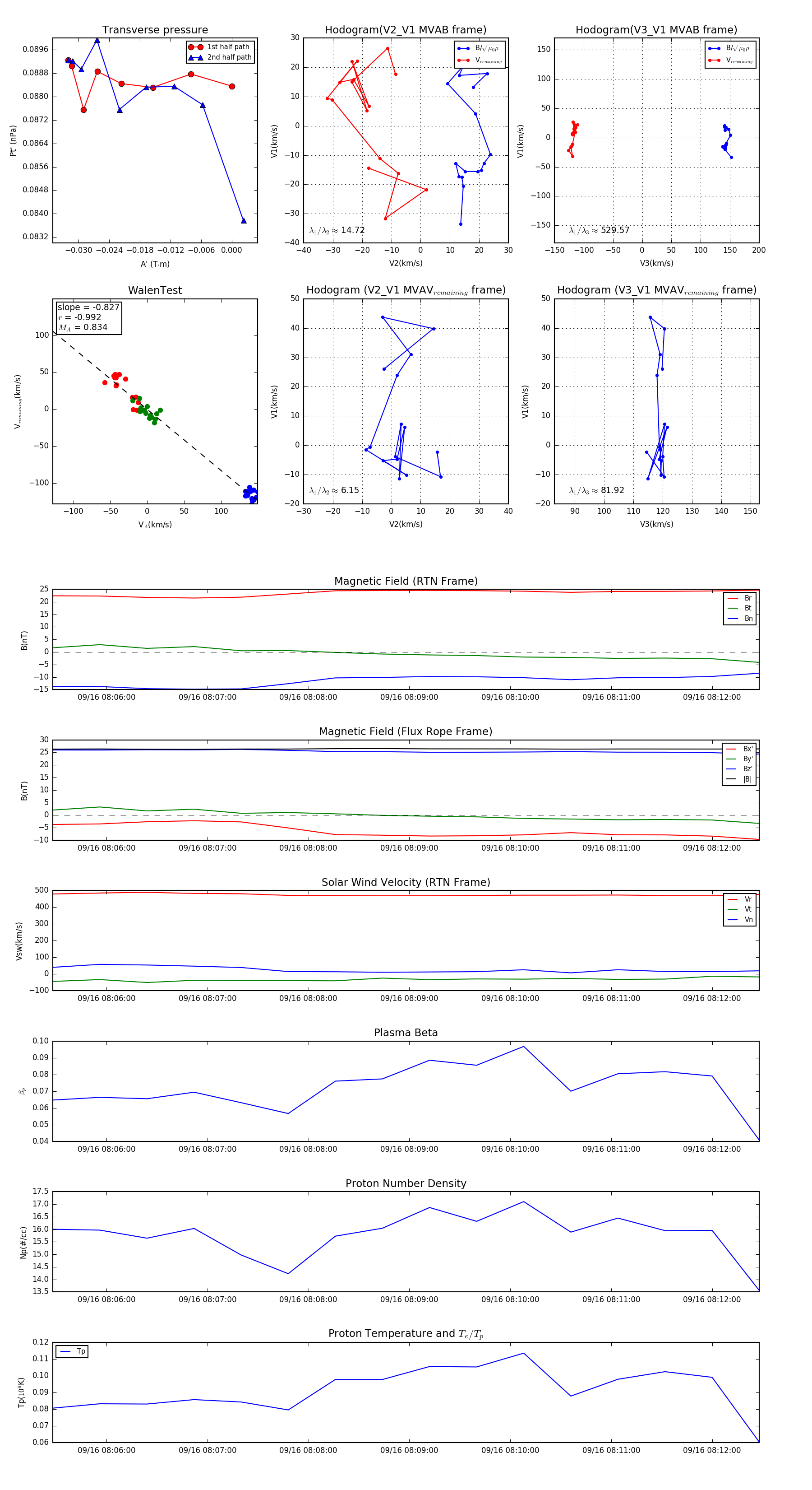
Flux Rope Event 2024-09-16 08:05:28 ~ 2024-09-16 08:12:28 (421 seconds)


plot