HOME   LIST
‹–   –›

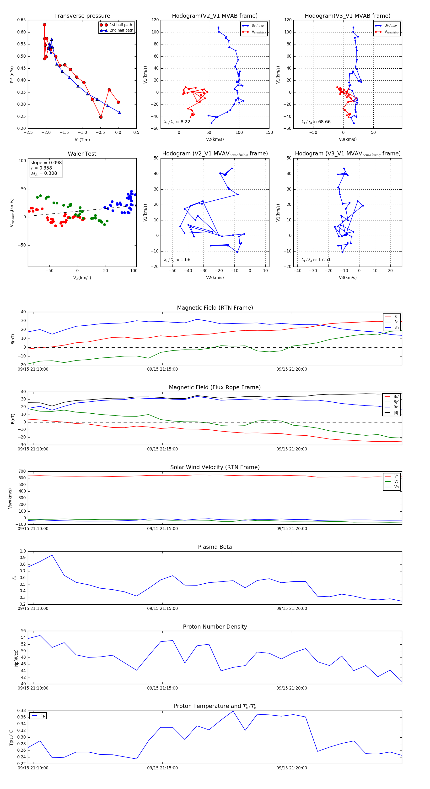
Flux Rope in 2024

Flux Rope Event 2024-09-15 21:09:48 ~ 2024-09-15 21:24:16 (869 seconds)


plot