HOME   LIST
‹–   –›

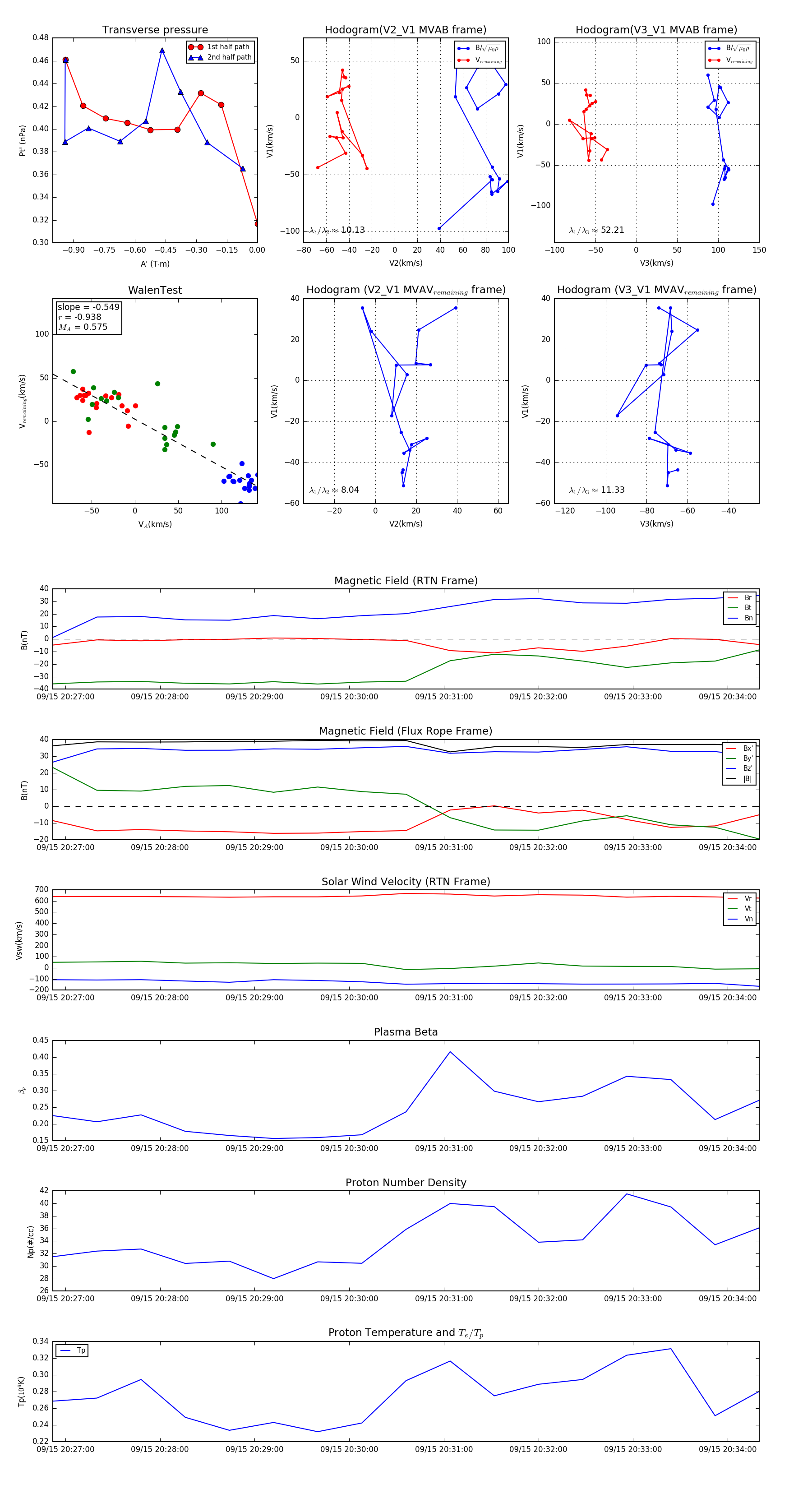
Flux Rope in 2024

Flux Rope Event 2024-09-15 20:26:52 ~ 2024-09-15 20:34:20 (449 seconds)


plot