HOME   LIST
‹–   –›

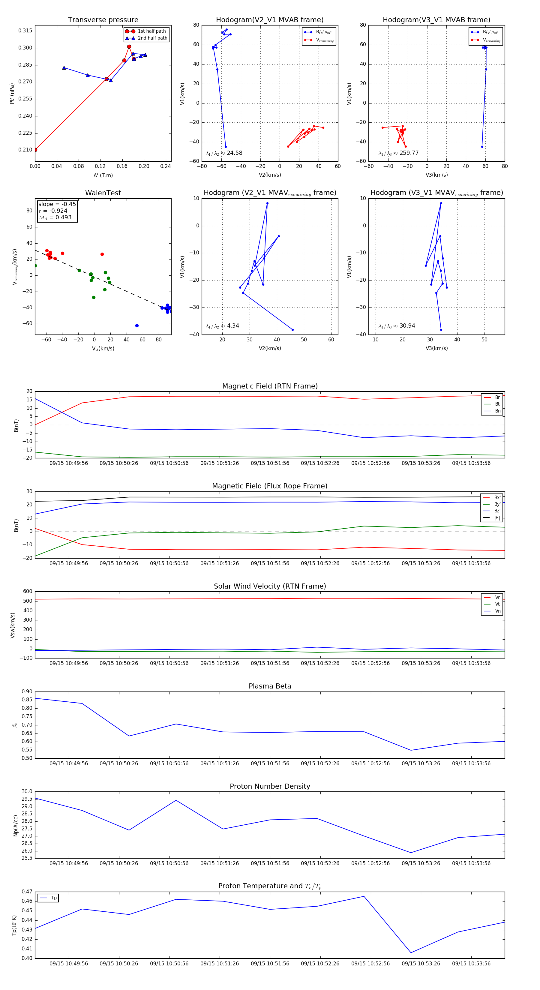
Flux Rope in 2024

Flux Rope Event 2024-09-15 10:49:36 ~ 2024-09-15 10:54:16 (281 seconds)


plot