HOME   LIST
‹–   –›

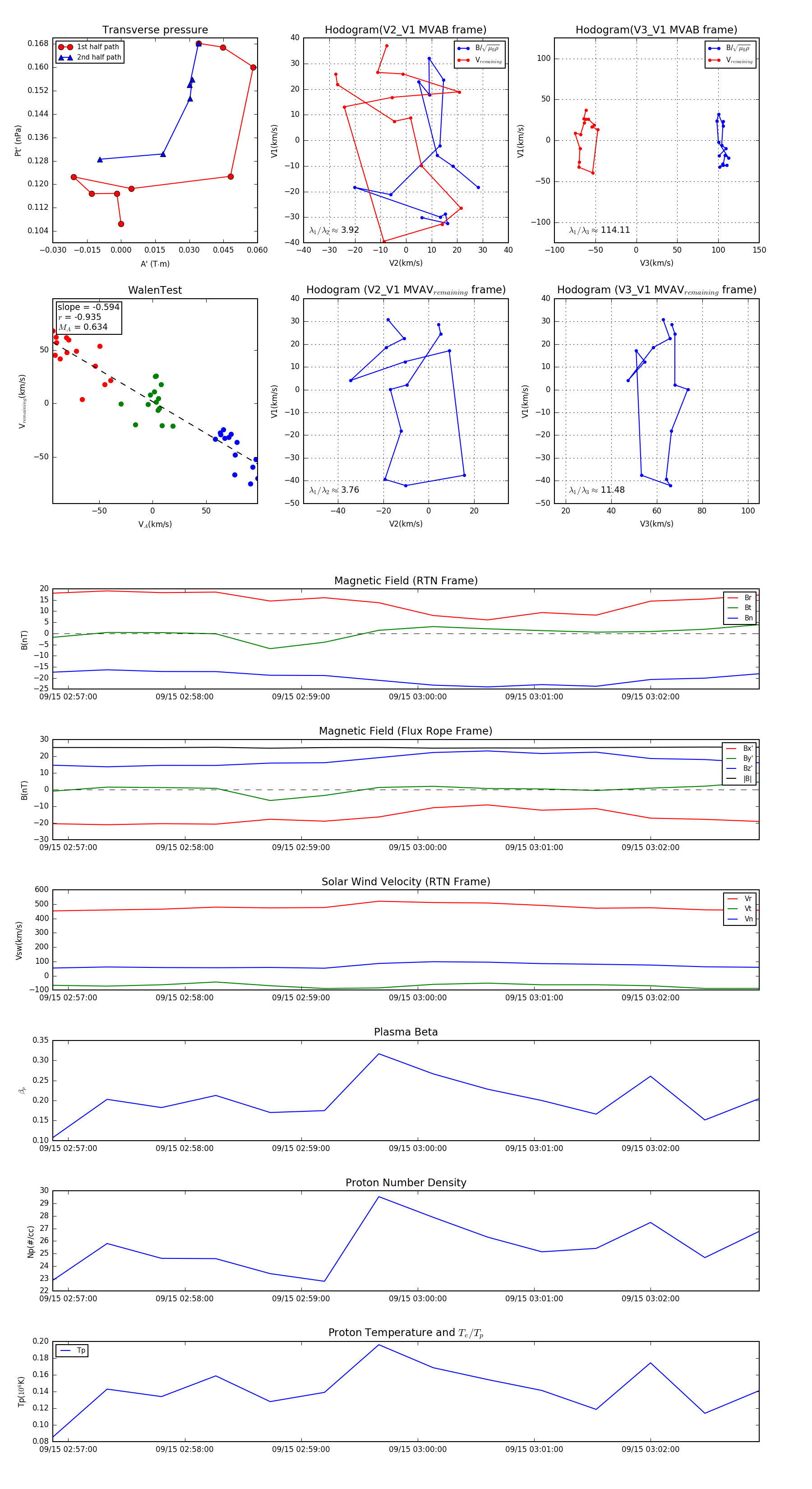
Flux Rope in 2024

Flux Rope Event 2024-09-15 02:56:52 ~ 2024-09-15 03:02:56 (365 seconds)


plot