HOME   LIST
‹–   –›

Flux Rope in 2024

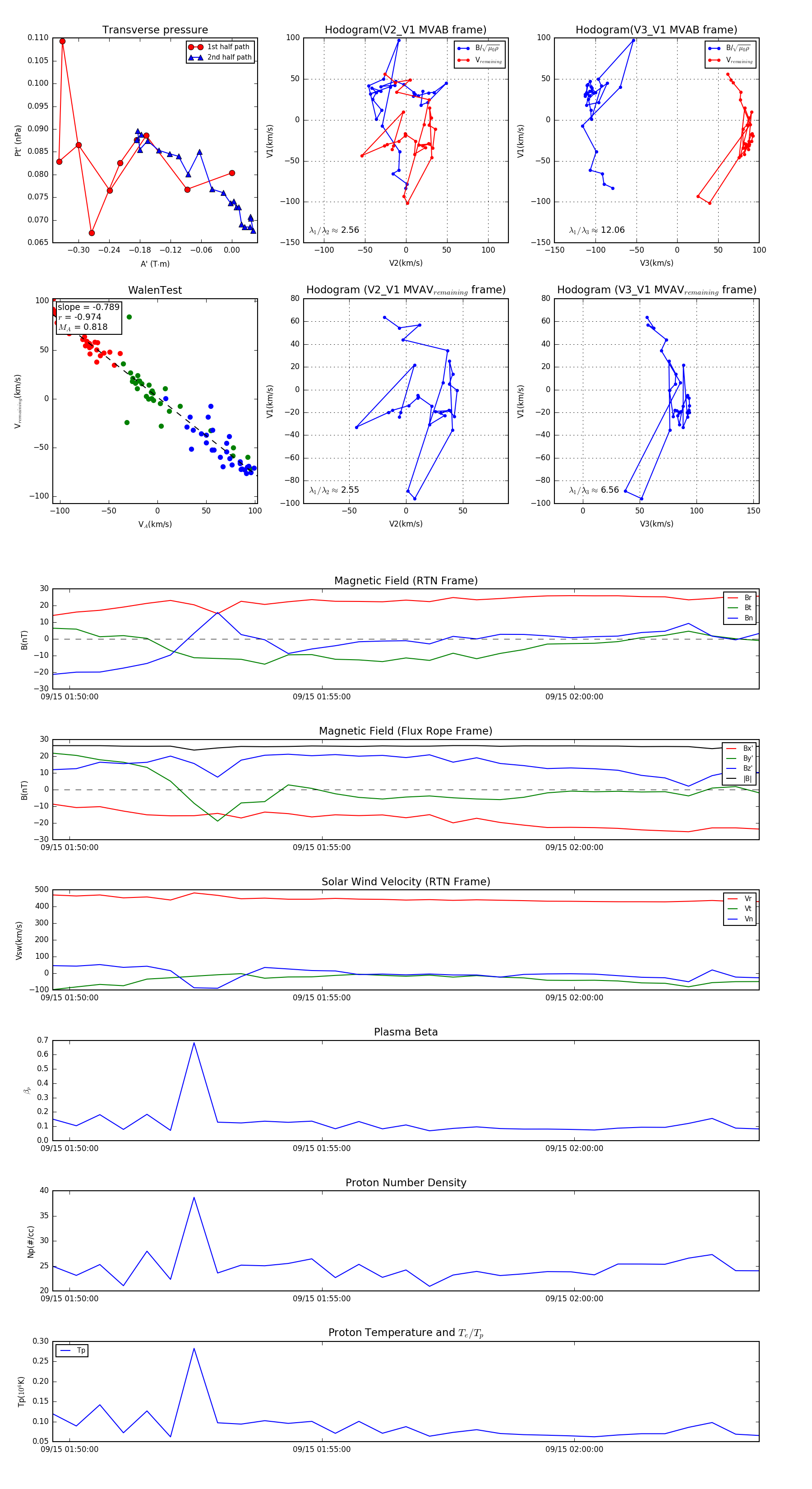
Flux Rope Event 2024-09-15 01:49:40 ~ 2024-09-15 02:03:40 (841 seconds)


plot