HOME   LIST
‹–   –›

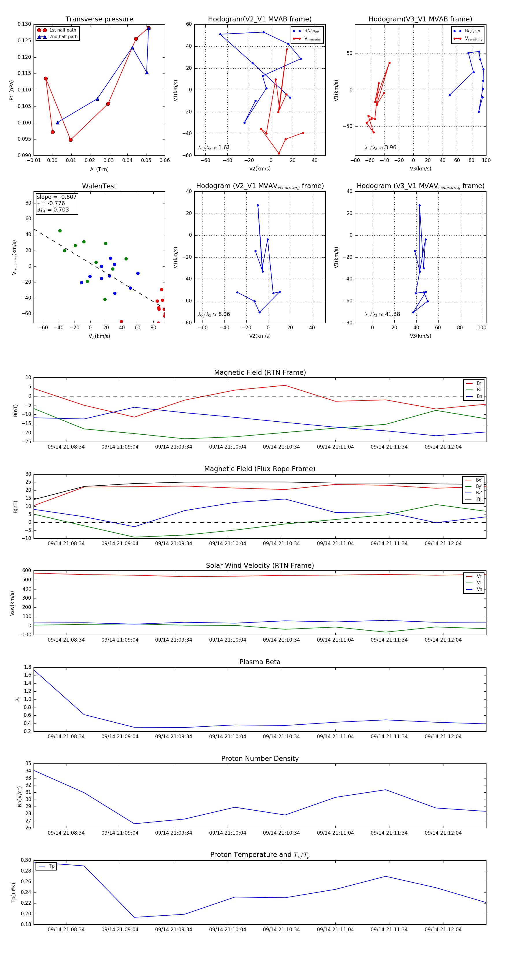
Flux Rope in 2024

Flux Rope Event 2024-09-14 21:08:16 ~ 2024-09-14 21:12:28 (253 seconds)


plot