HOME   LIST
‹–   –›

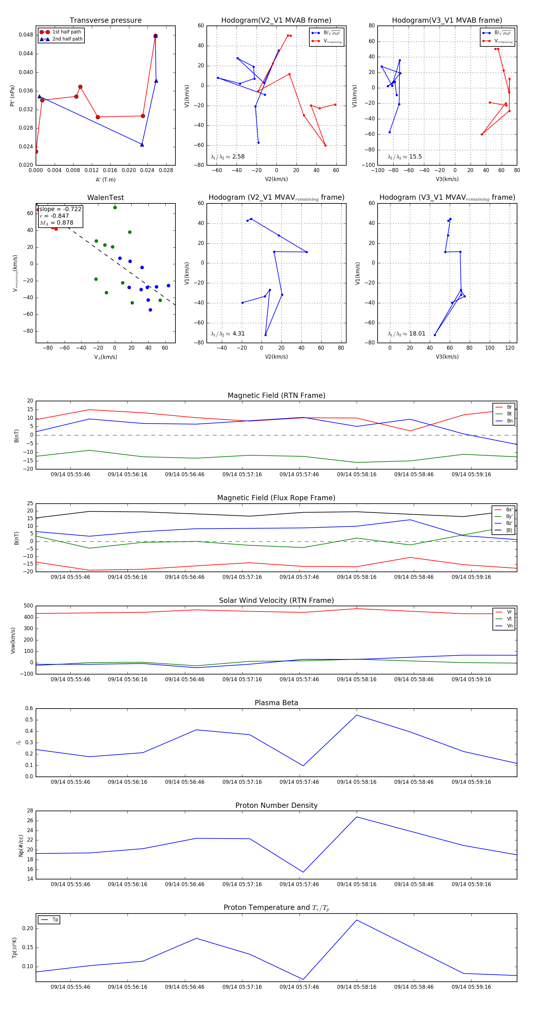
Flux Rope in 2024

Flux Rope Event 2024-09-14 05:55:28 ~ 2024-09-14 05:59:40 (253 seconds)


plot