HOME   LIST
‹–   –›

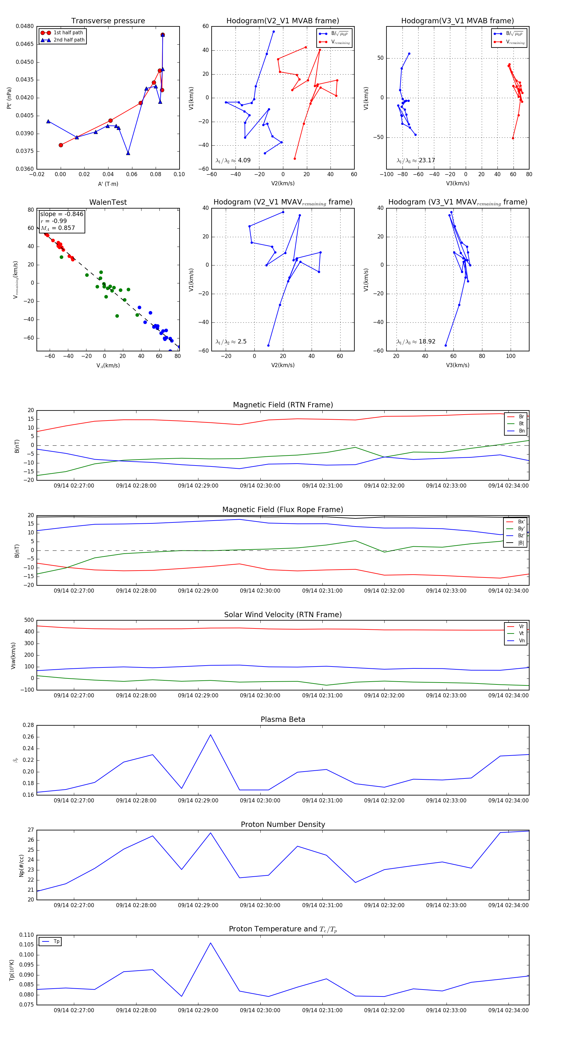
Flux Rope in 2024

Flux Rope Event 2024-09-14 02:26:24 ~ 2024-09-14 02:34:20 (477 seconds)


plot