HOME   LIST
‹–   –›

Flux Rope in 2024

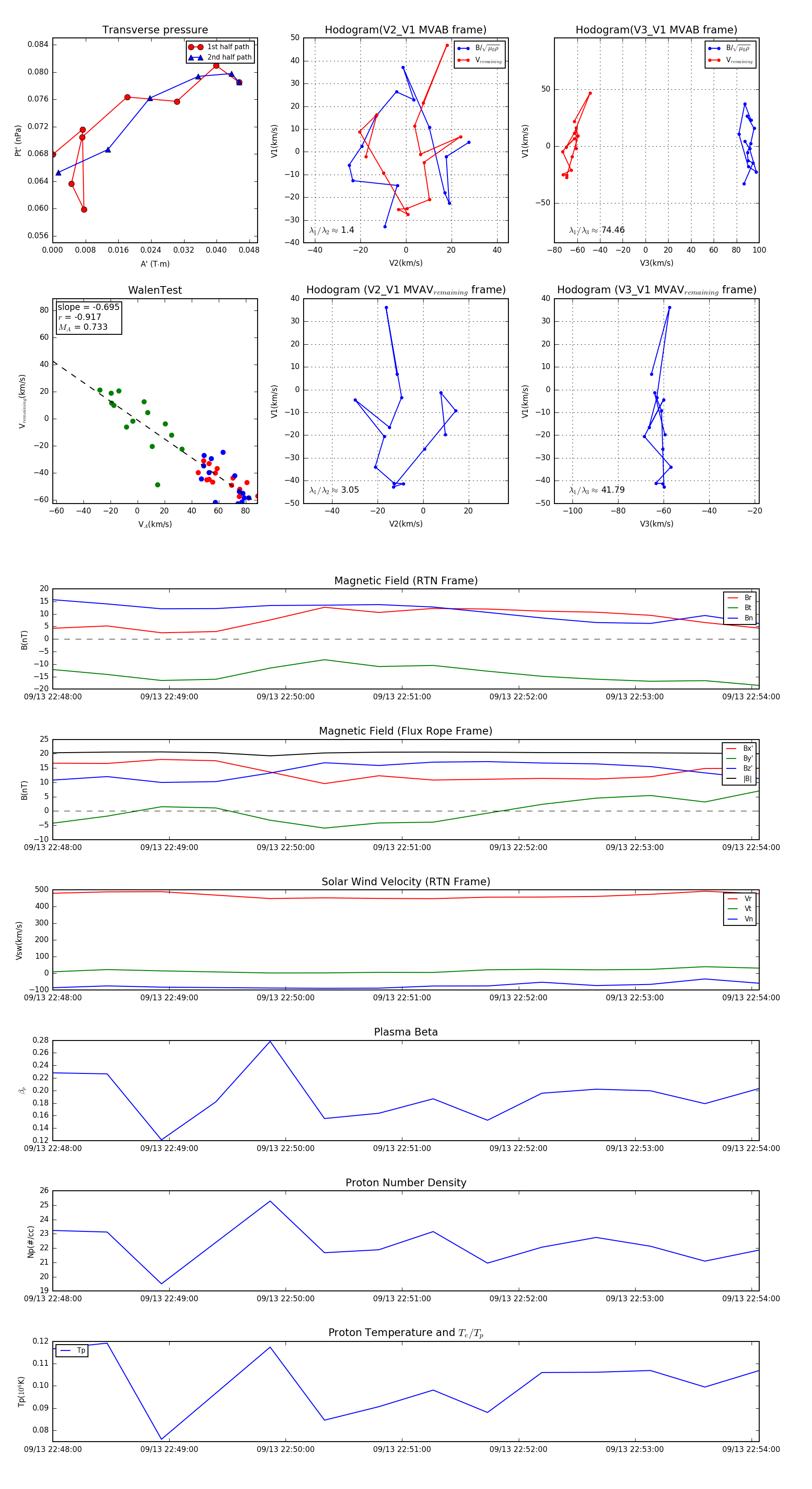
Flux Rope Event 2024-09-13 22:48:00 ~ 2024-09-13 22:54:04 (365 seconds)


plot