HOME   LIST
‹–   –›

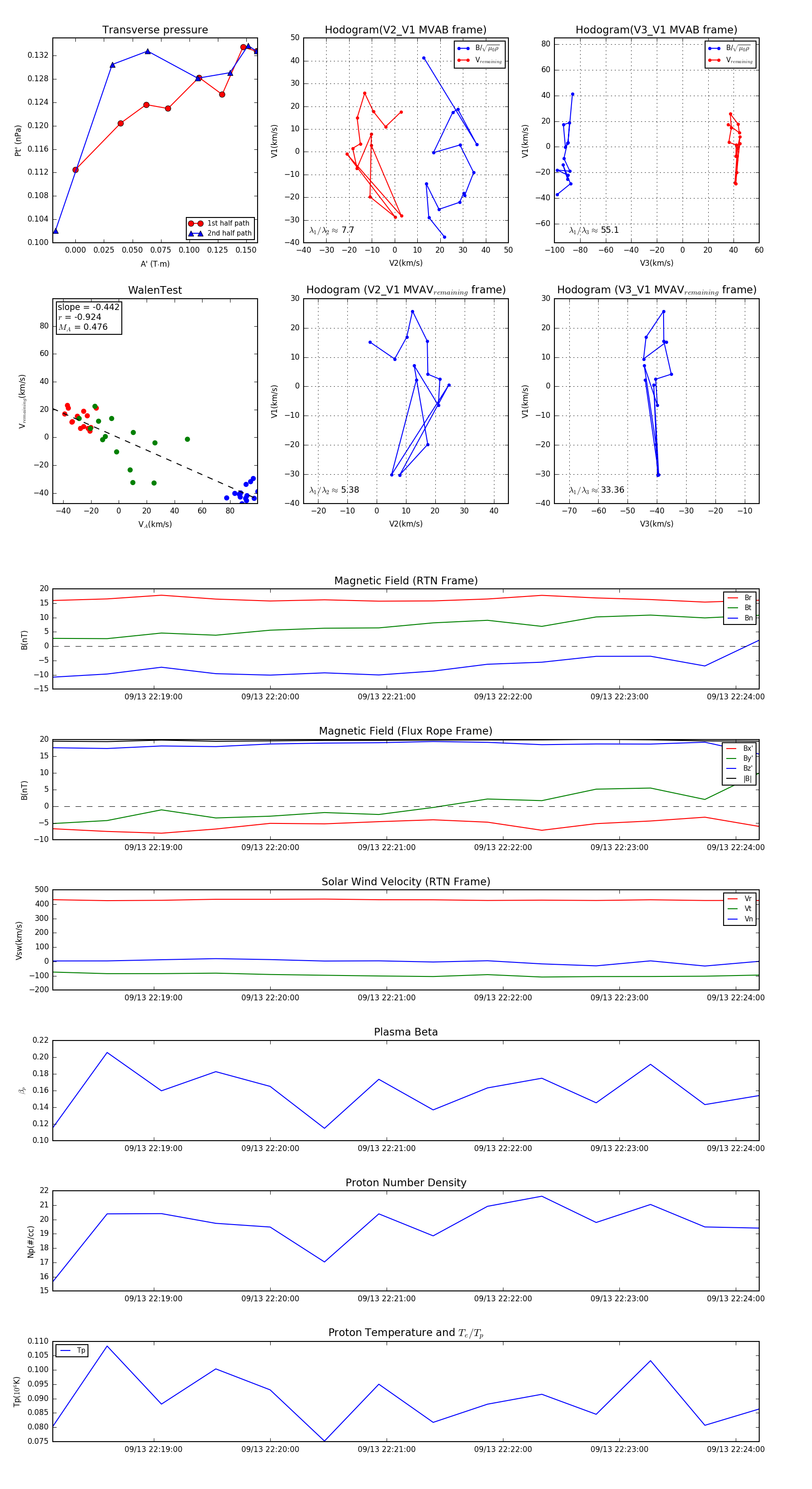
Flux Rope in 2024

Flux Rope Event 2024-09-13 22:18:08 ~ 2024-09-13 22:24:12 (365 seconds)


plot