HOME   LIST
‹–   –›

Flux Rope in 2024

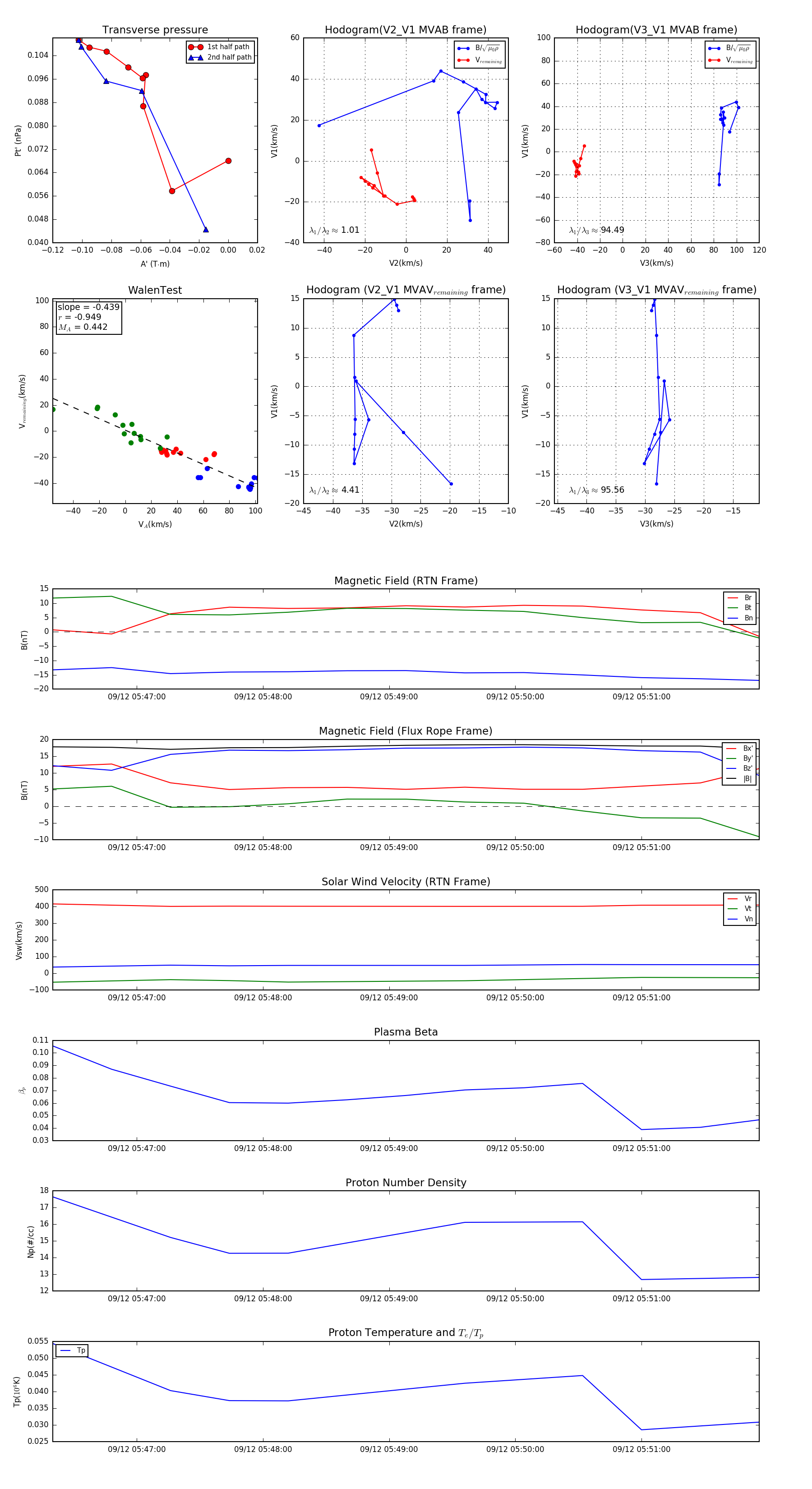
Flux Rope Event 2024-09-12 05:46:20 ~ 2024-09-12 05:51:56 (337 seconds)


plot